
福建省人民政府关于印发
福建省营商环境创新改革行动计划的通知
闽政〔2022〕18号
各市、县(区)人民政府,平潭综合实验区管委会,省人民政府各部门、各直属机构,各大企业,各高等院校:
现将《福建省营商环境创新改革行动计划》印发给你们,请认真贯彻执行。
福建省人民政府
2022年6月22日
福建省营商环境创新改革行动计划
为深入贯彻落实党中央、国务院关于优化营商环境的决策部署,全面落实《优化营商环境条例》,加快打造能办事、快办事、办成事的“便利福建”,进一步激发市场活力,全方位推进高质量发展超越,制定本行动计划。
一、总体要求
(一)指导思想。以习近平新时代中国特色社会主义思想为指导,全面贯彻党的十九大和十九届历次全会精神,深入贯彻落实习近平总书记来闽考察重要讲话精神,立足新发展阶段,贯彻新发展理念,服务和融入新发展格局,按照加快建设高效规范、公平竞争、充分开放全国统一大市场的要求,围绕全方位推进高质量发展超越,以制度创新为核心,以信息化建设为支撑,聚焦市场有效、政府有为、企业有利、群众有感,对标国际国内先进,积极开展首创性、差异化改革探索,进一步提高效率、提升效能、提增效益,全力打造市场化、法治化、便利化、国际化的一流营商环境。
(二)主要目标。对标国际国内最高标准、最高水平,开展营商环境创新改革,先行先试。通过在营商环境各领域,特别是法治化营商环境示范区和海丝中央法务区建设、数字化营商环境建设、诚信福建建设等方面实施落地94项改革创新举措,形成一批符合新发展理念和高质量发展要求的一流营商环境城市。厦门市营商环境水平保持全国领先地位,福州、泉州市位居全国前列,各地营商环境水平差距缩小、均衡发展。充分发挥各地市、平潭综合实验区比较优势,因地制宜为各类市场主体投资兴业营造良好生态。用2—3年时间,打造营商环境福建模式,全省营商环境水平进入全国先进行列,形成区域营商环境新优势。
二、重点任务
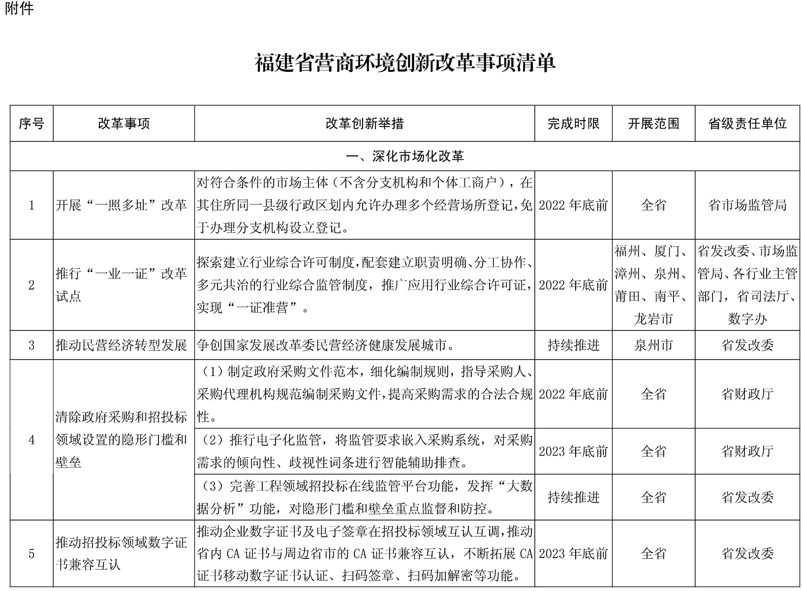
(一)统一制度规则,着力深化市场化改革
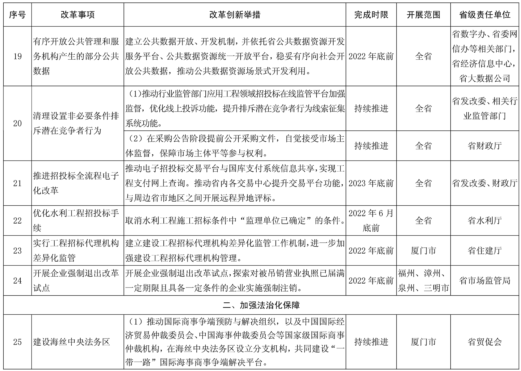
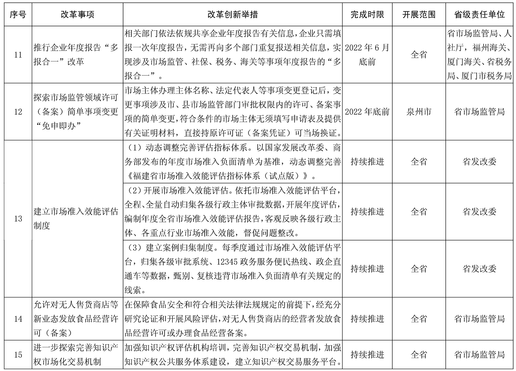
1.降低准入和退出门槛。研究完善市场准入效能评估指标,稳步开展市场准入效能评估。推进“一业一证”审批模式改革,推广应用行业综合许可证。开展“一照多址”改革,简化分支机构登记手续。允许对无人售货商店等新业态发放食品经营许可(备案),支持零售新业态新模式发展。完善市场主体退出机制,开展企业强制退出改革试点。
2.维护公平竞争秩序。清除政府采购和招投标领域设置的隐形门槛和壁垒,加强重点监督和防控。清理设置非必要条件排斥潜在竞争者行为,依法保障各类市场主体平等参与政府采购和招投标活动的权利。推行电子化监管,对政府采购和招投标活动实行动态监管。推进招投标全流程电子化改革,推动招投标领域数字证书兼容互认。
3.优化企业开办服务。优化企业开立银行账户流程,建立在线推送银行预约账号模式。推行企业年度报告“多报合一”改革。简化许可或备案简单事项变更流程,探索实现简单事项变更“免申即办”。推行企业住所(经营场所)标准化登记。通过企业开办“一网通办”平台,实现企业登记信息变更网上全程办理。
4.加强要素支持。建立健全政府引导的知识产权风险分担和补偿机制,综合运用担保风险补偿等方式降低信贷风险。支持引导商业银行开展知识产权金融产品创新,提高金融服务能力。遴选若干家高等院校、科研院所开展试点,赋予科研人员职务科技成果所有权或长期使用权。加快培育数据要素市场,推动数据资源开发利用。
(二)坚持公平公正,着力加强法治化保障
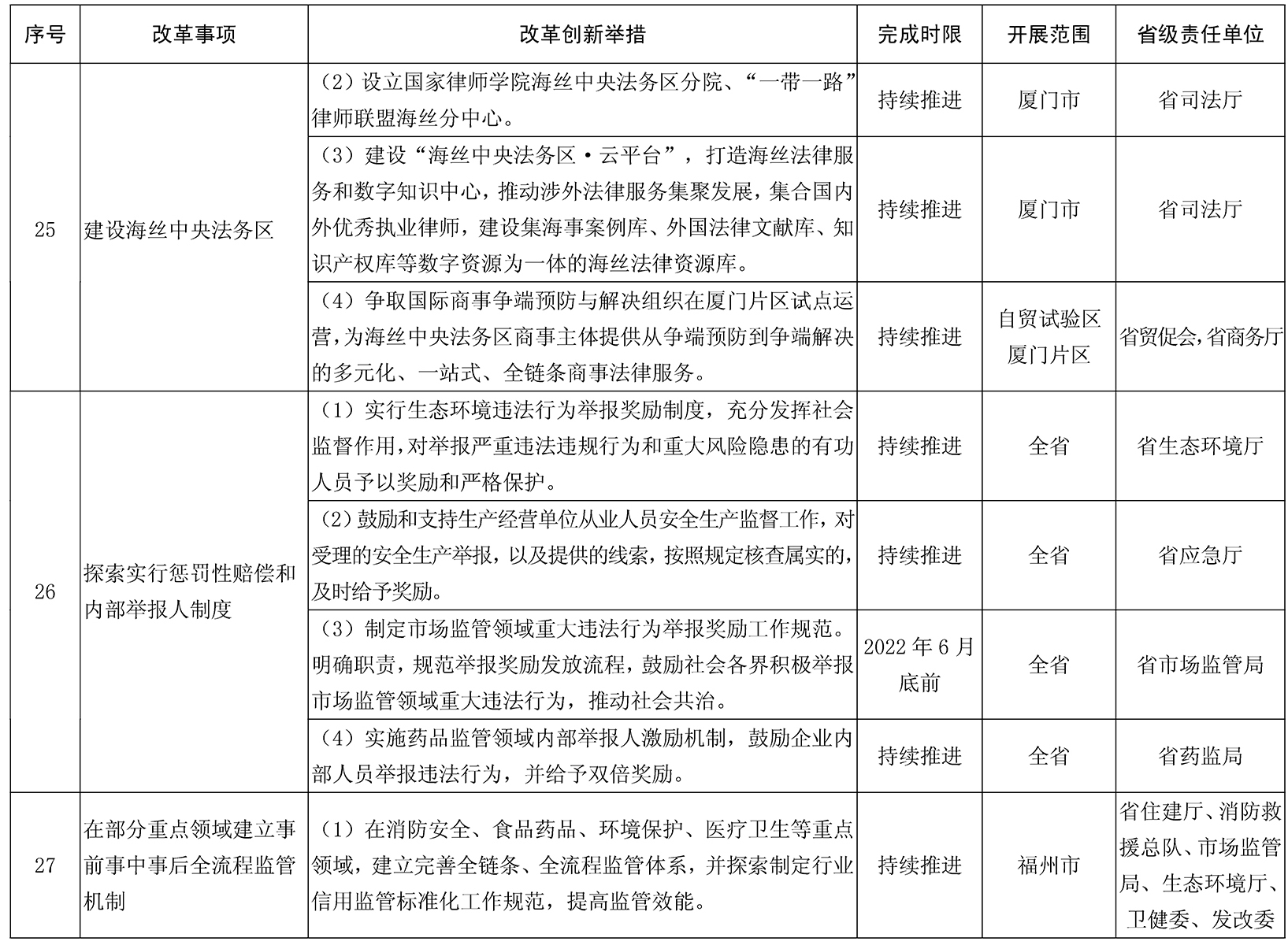
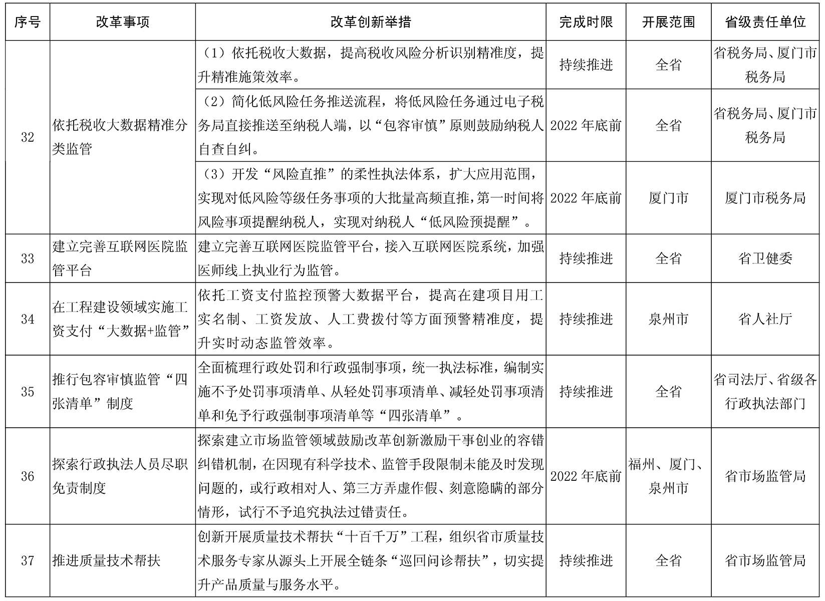
1.建设法治化营商环境示范区和海丝中央法务区。对市场主体、消费者反映强烈的重点行业和领域,加强全链条竞争监管执法,以公正监管保障公平竞争。探索柔性监管新方式,推行不予处罚、从轻处罚、减轻处罚和免予行政强制等“四张清单”制度。设立国家律师学院海丝中央法务区分院、“一带一路”律师联盟海丝分中心。建设“海丝中央法务区·云平台”,创建海丝法律资源库。
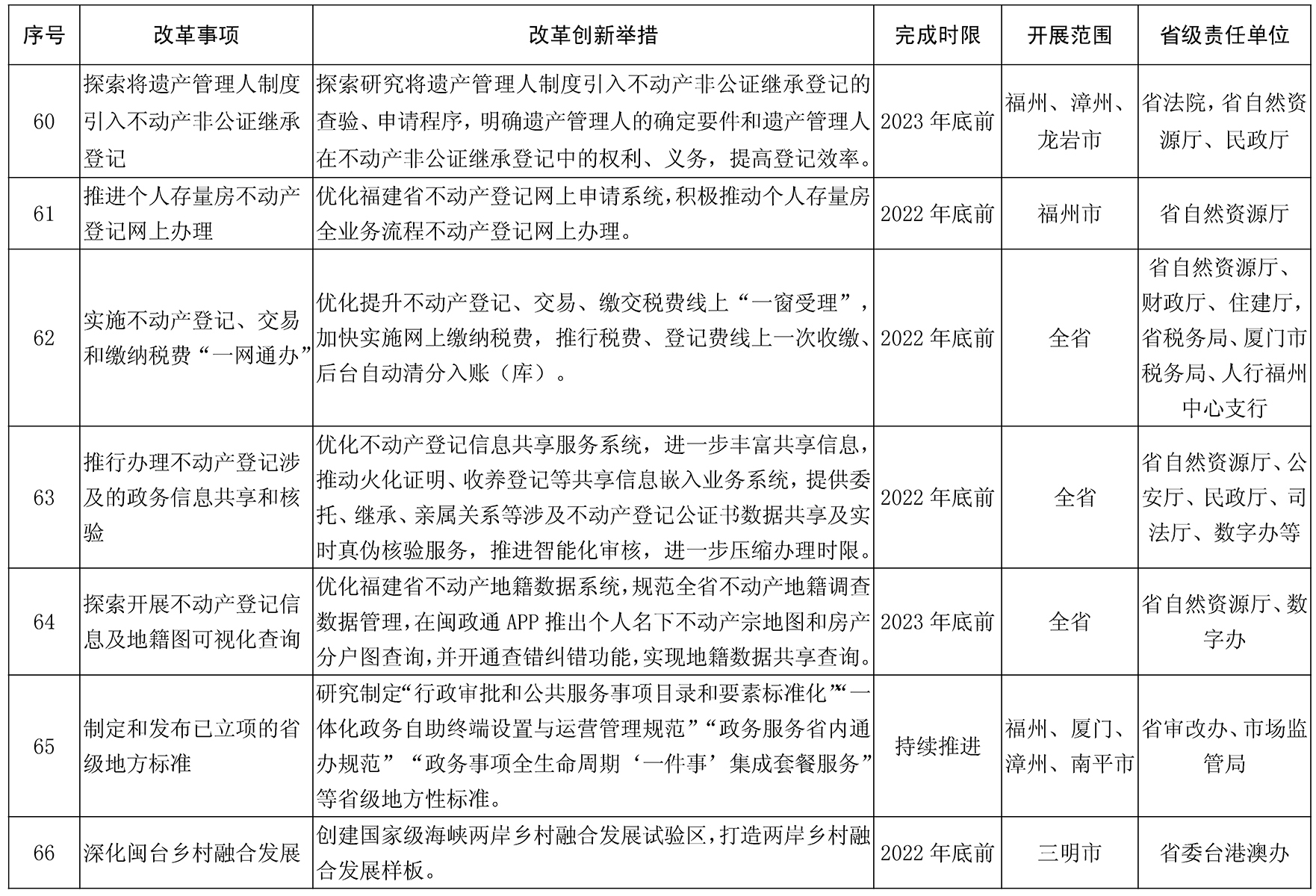
2.完善产权和知识产权执法司法保护体系。优化破产案件财产解封及处置机制。进一步完善破产管理人选任、预重整等制度,推动成立省级破产管理人协会,制定完善破产管理人业绩考核分级管理制度。探索建立打击防范侵犯台胞台企合法权益的经济犯罪协商会商机制。建立试点城市海外知识产权纠纷应对指导机制,支持试点城市建立维权协作机构。
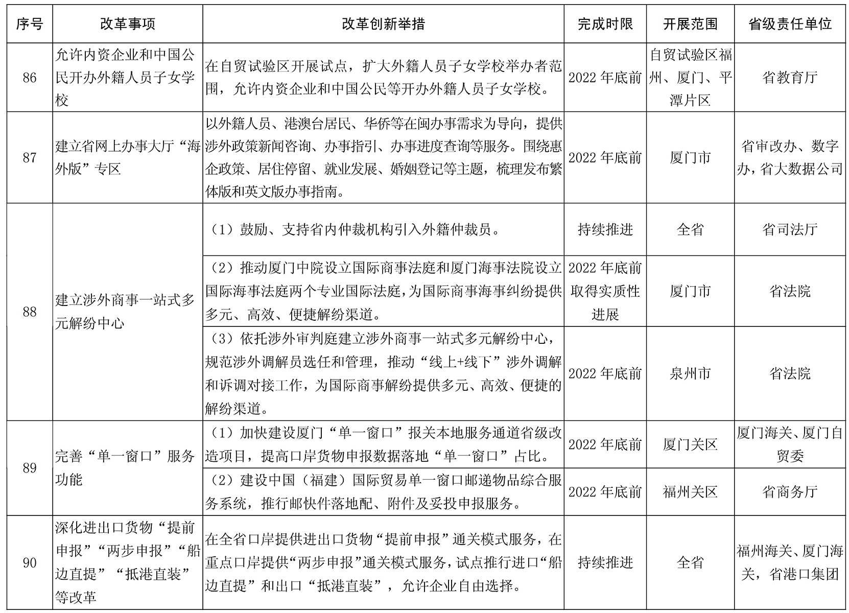
3.优化公共法律服务。发挥福建多区叠加优势,鼓励法律服务领域的创新创造,打造法治创新聚集区和法律服务高地。推动台湾地区与国外律师、仲裁等法律服务机构在闽设立代表机构,深化律师、公证、仲裁、司法互助等领域交流合作。试行有关法律文书及律师身份在线核验服务,优化律师查询不动产登记信息流程,便利律师查询不动产登记信息。建立破产企业融资渠道,搭建破产案件共益债招募平台。
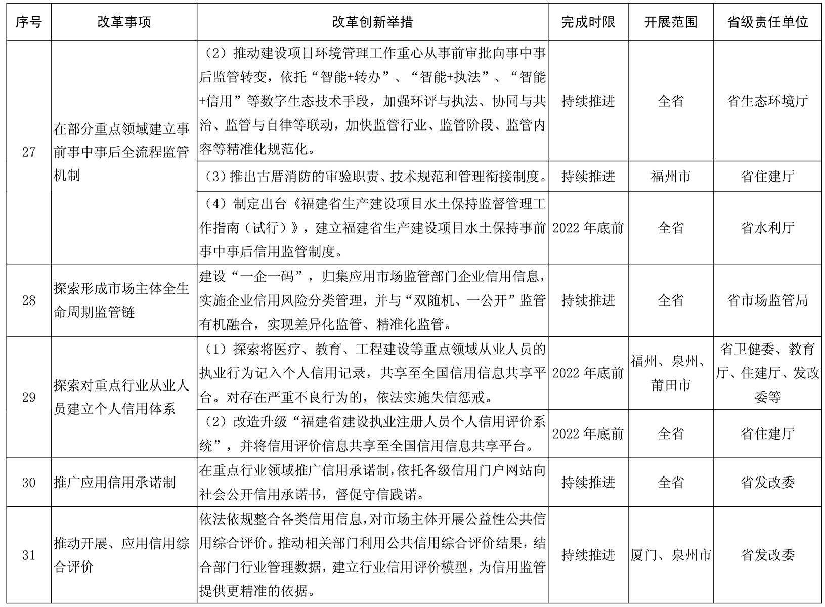
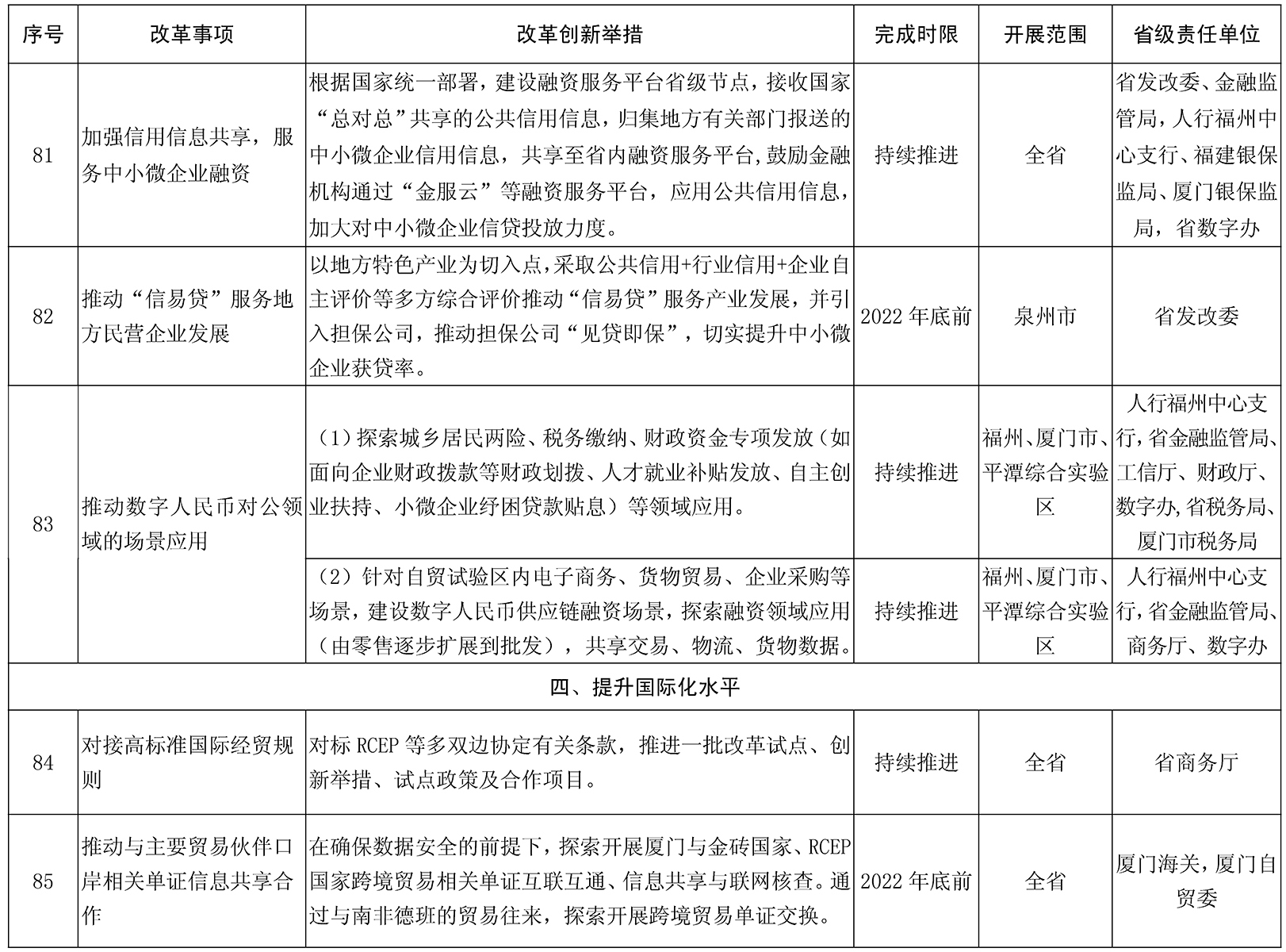
4.打造诚信福建。加强社会信用体系建设,依法归集共享信用信息,推广信用承诺制,应用信用评价结果,构建以信用为基础的新型监管机制。加强个人诚信体系建设,建立重点领域个人诚信记录。推动政务诚信建设,不断提升各级地方政府诚信行政水平和公务员诚信履职意识。健全信用修复机制,保护信用主体合法权益。拓展信用应用场景,强化信用信息共享,支持中小微企业融资。加强诚信宣传教育,让诚信深入人心并在全省蔚然成风。
(三)围绕集成优化,着力提供便利化服务
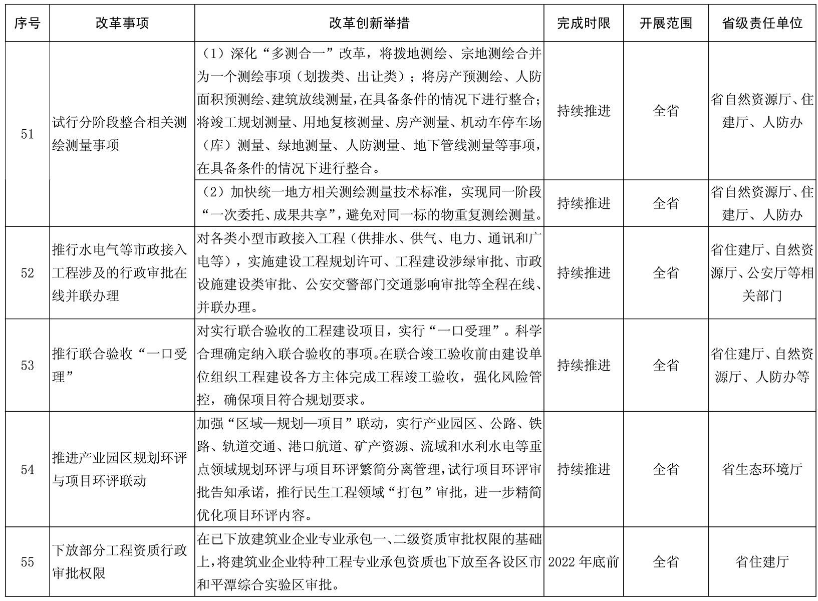
1.提升投资建设便利度。推进社会投资项目“用地清单制”改革,统一进行联合审查、现状普查,探索实行“统一受理、同步评估、统一反馈”的运作模式。深化“多测合一”改革,加快统一地方相关测绘测量技术标准,实现同一阶段“一次委托、成果共享”,避免对同一标的物重复测绘测量。推行工程建设项目联合验收“一口受理”,避免企业“多头跑”。
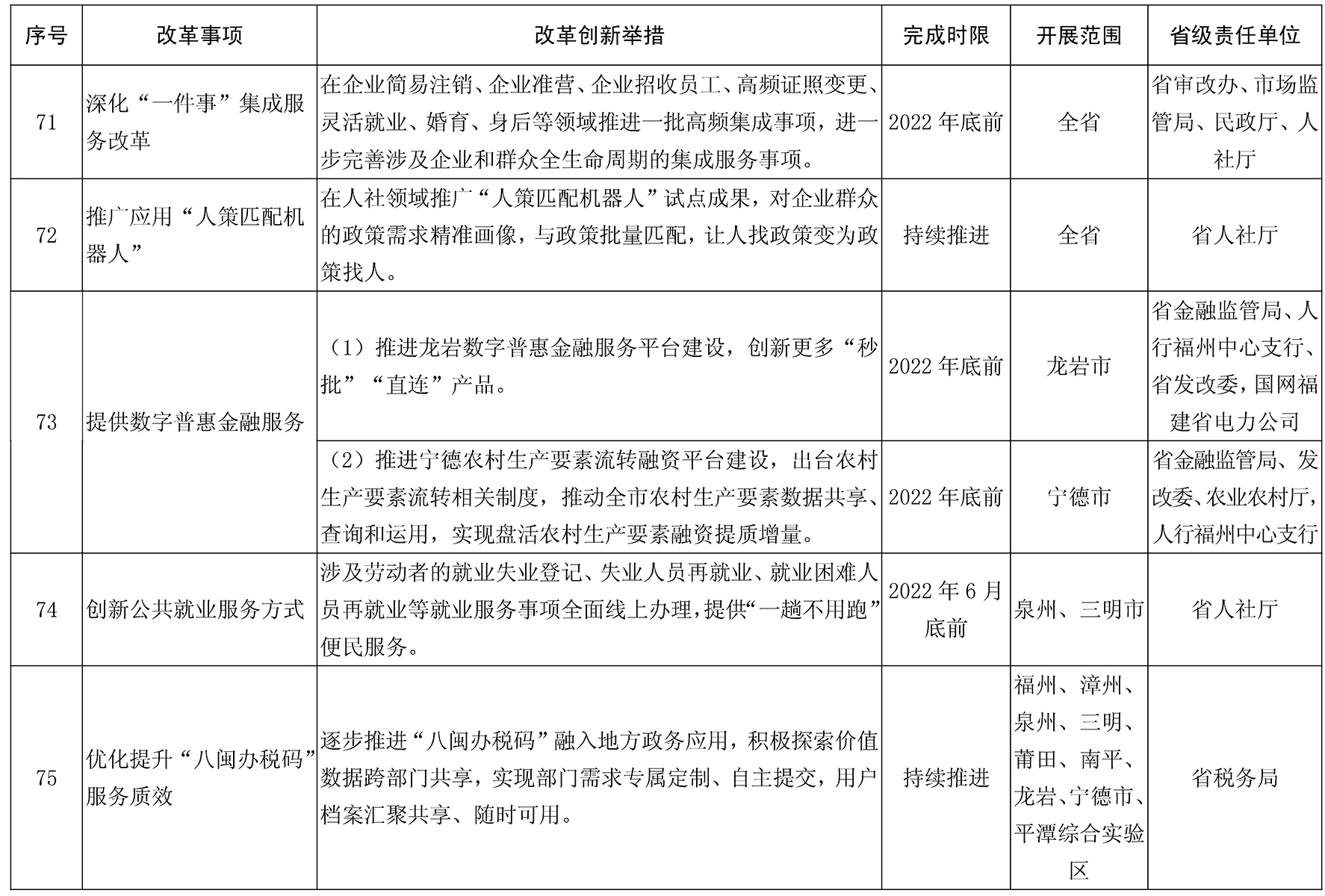
2.推动高频事项集成办理。深化“一件事”集成套餐服务改革,持续推进企业“全生命周期”重要阶段集成化办理。推行水、电、气等市政接入工程涉及的行政审批在线并联办理。完善“管线基础资源产业联盟”,开启水、电、气、网“共享营业厅”,推动“一站式”通办。推进公安派出所“一站式”综合服务窗口建设试点,提供户政、治安、交警、出入境等“一站式”服务。
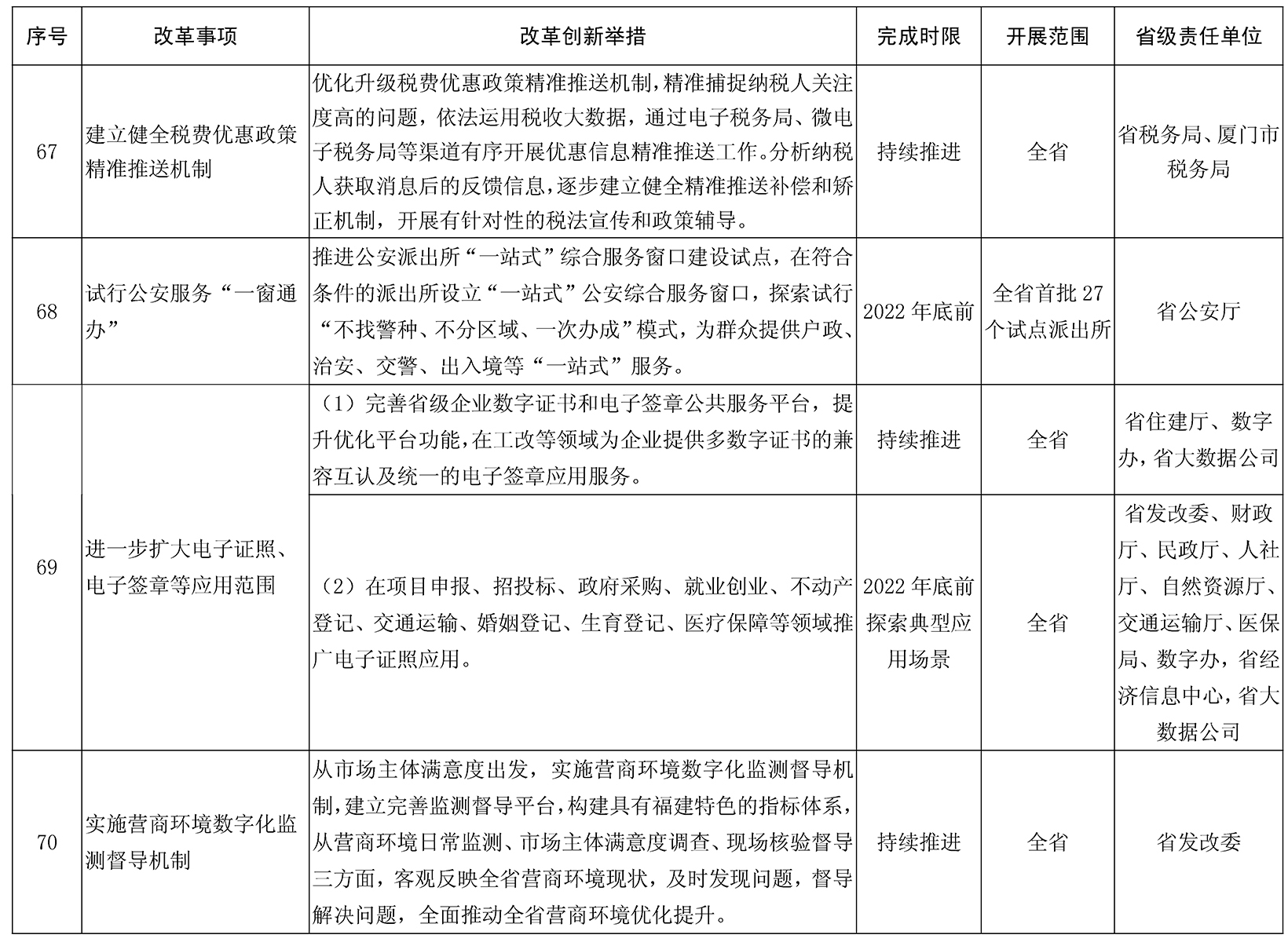
3.提升政务服务标准化数字化水平。深入推进政务服务标准化,研究制定具有福建特色的政务服务地方性标准。充分利用大数据等技术手段,加快推进智慧监管服务,提升办理建筑许可、不动产登记交易、纳税、用水用电用气、融资等方面一网通办、共享协作的信息化水平。完善省级企业数字证书和电子签章公共服务平台,进一步扩大电子证照、电子签章应用范围。
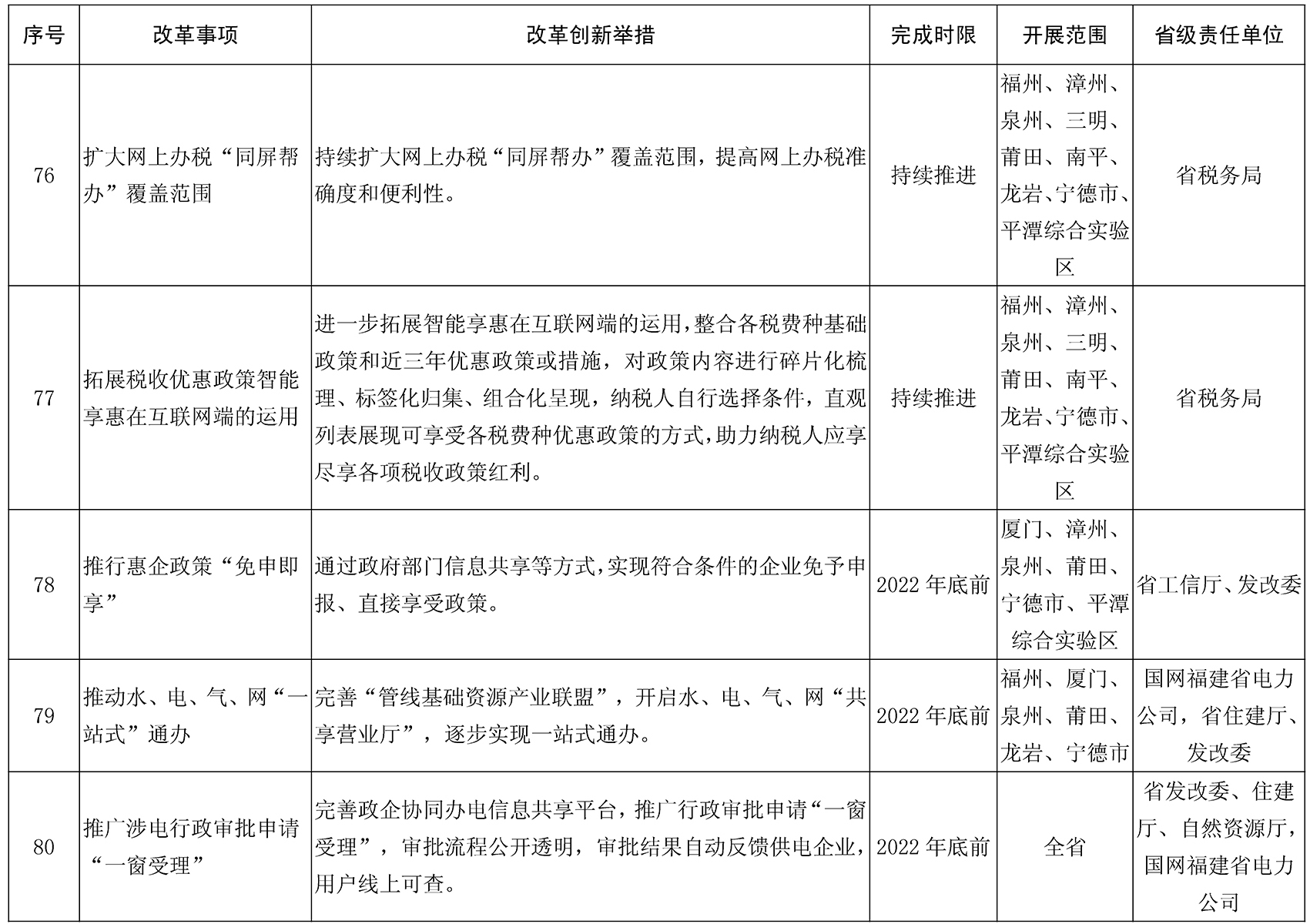
4.强化惠企政策兑现。推行惠企政策“免申即享”,实现符合条件的企业免予申报、直接享受政策。在人社领域推广“人策匹配机器人”试点成果,对企业群众的政策需求精准画像,变人找政策为政策找人。优化税费优惠政策精准推送机制,开展有针对性的税法宣传和政策辅导,提高政策知晓率、使用率。
(四)深化互联互通,着力提升国际化水平
1.强化国际通行规则对接。逐步贯通多式联运国际物流通道,推进水铁空公多式联运信息共享,开展多式联运“一单制”试点推广。积极对接高标准国际经贸规则,推进一批改革试点、创新举措、试点政策及合作项目。探索开展厦门与金砖国家、RCEP国家跨境贸易相关单证互联互通、信息共享与联网核查。
2.提升跨境贸易服务水平。完善“单一窗口”服务功能,进一步拓展“单一窗口+”,推进跨境贸易业务“一站式”办理。深化进出口货物“提前申报”“两步申报”等改革,推进进口货物“船边直提”和出口货物“抵港直装”试点,允许企业自由选择。优化进出口货物查询和查验通知推送服务。
3.健全外商投资促进和服务体系。加快发展涉外法律服务业,积极推进涉外商事多元化纠纷解决,建立涉外商事一站式多元解纷中心,打造具有国际影响力的涉外商事海事纠纷解决优选地。在自贸试验区选取部分片区开展试点,扩大外籍人员子女学校举办者范围,允许内资企业和中国公民等开办外籍人员子女学校。建立省网上办事大厅“海外版”专区,为外籍人员提供涉外政策新闻咨询、办事指引、办事进度查询等服务。
三、组织保障
(一)加强组织领导。加强优化营商环境工作推进小组各责任部门间的工作联动,协调解决创新改革事项具体问题,合力推动行动计划落实落细。各地市要统筹部署安排,根据当地实际,完善工作机制,细化支持政策,明确责任分工,加强协作配合,按照创新改革事项清单的具体举措和完成时限,不折不扣完成各项目标任务。
(二)强化数字化支撑。深入推进数字福建建设,优化升级数字政府应用创新,打造协同高效的数字政府,推动数字技术深度赋能营商环境建设。坚持从市场主体满意度出发,完善营商环境数字化监测督导机制,从日常监测、市场主体满意度调查、现场核验督导三方面客观反映营商环境现状,跟踪创新事项落实进展和成效,及时发现问题,督导解决问题,优化提升营商环境。
(三)推动共同提升。针对营商环境薄弱地区、薄弱指标,发挥营商环境共同优化提升工作小组作用,深入一线,开展点对点指导,推动重点整改。及时总结推广营商环境改革创新中的好经验好做法,树标杆立典范,鼓励互学互鉴,推动全省营商环境共同提升。
附件:福建省营商环境创新改革事项清单




















扫一扫手机阅读




