
福建省人民政府关于印发
福建省优化营商环境行动方案的通知
闽政〔2021〕9号
各市、县(区)人民政府,平潭综合实验区管委会,省人民政府各部门、各直属机构,各大企业,各高等院校:
现将《福建省优化营商环境行动方案》印发给你们,请认真贯彻执行。
福建省人民政府
2021年6月1日
福建省优化营商环境行动方案
为深入贯彻落实党中央、国务院优化营商环境决策部署,全面落实《优化营商环境条例》,全力打造能办事、快办事、办成事的“便利福建”,进一步优化提升我省营商环境,制定本行动方案。
一、总体要求
以习近平新时代中国特色社会主义思想为指导,深入贯彻党的十九大和十九届二中、三中、四中、五中全会精神,认真贯彻落实习近平总书记来闽考察重要讲话精神,立足新发展阶段,贯彻新发展理念,积极服务和深度融入新发展格局,以全方位推进高质量发展超越为主题,以改革创新为动力,以信息化建设为支撑,以破解制约营商环境优化的关键瓶颈为重点,对照国家营商环境评价指标体系,对标先进,改革创新,先行先试,全力优化我省营商环境,着力培育和激发市场主体活力。至2022年,全省信息化支撑营商环境作用明显增强,重点任务清单所列各项目标任务得到全面落实,营商环境主要指标得到较大提升,全省营商环境水平位居全国先进行列,创新生态环境进一步优化,创新创造活力有效激发,法治基础不断夯实,群众和企业获得感显著提升,创新创业创造在福建更快捷、更方便、更易成功。
二、基本原则
(一)坚持问题导向、目标导向和结果导向。聚焦市场主体关切,全力解决营商环境建设中的“堵点”“痛点”“难点”问题,切实增强企业群众对营商环境的满意度。
(二)坚持市场化、法治化、便利化和国际化改革方向。对标国际国内先进水平,全面推进改革开放,深化要素市场化配置改革,破除不合理体制机制障碍;营造公开透明、公平公正的法治环境,依法保护各类市场主体合法权益;着力减环节、减时限、减成本,推动各类审批事项流程再造,提升市场主体办事创业便利度。
(三)坚持改革的系统性、整体性和协同性。强化优化营商环境改革的系统集成、整体推进,各级各部门协调联动,在重点领域和关键环节实施一批突破性、引领性改革创新举措,推动各项重点任务落到实处。
(四)坚持公平公正,一视同仁。放宽市场准入,全面实施市场准入负面清单,落实“非禁即入”。实施外商投资准入负面清单,清单之外给予内外资企业平等待遇。
(五)坚持有管有放,放管结合。把更多行政资源从事前审批转向事中事后监管,对取消、下放的审批事项及时跟进监管。推进分级分类监管,实施包容审慎监管,为企业留足发展空间。
(六)坚持“马上就办,真抓实干”。强化服务意识,树立“今天再晚也是早,明天再早也是晚”的工作理念,按时保质落实各项改革任务。在攻坚克难上狠下功夫,将商事登记制度改革、综合监管执法改革等重点改革向纵深推进,更好发挥改革牵引作用,务求实效。
三、主要任务
(一)维护公平竞争的市场秩序,保障企业群众“能办事”
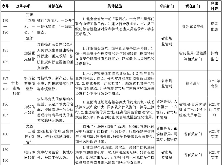
实现民营企业等各类市场主体依法平等进入市场,政府采购和招标投标规范统一、平台功能不断优化,构建“双随机、一公开”、“互联网+监管”、重点监管、信用监管、协同监管、包容审慎监管相融合的新型监管机制。
1.降低准入门槛。严格执行市场准入负面清单,不得因所有制形式不同,设置或者变相设置差别化市场准入条件,营造公平竞争的市场环境。实施新修订的鼓励外商投资产业目录,制定发布我省外商投资指引。探索开展“一业一证”改革,试点“一证准营”。
2.规范政府采购和招投标。规范统一全省集中采购目录,完善集中采购项目采购规则。统一工程领域招投标行业交易规则,规范工程建设项目招投标秩序。探索建立“评定分离”等制度,强化招标人自主权。推行全流程电子化招投标,推进招投标活动在线监管。
3.构建新型监管机制。推行“双随机、一公开”一体化监管、“一站式”抽查。加强直接涉及公共安全和人民群众生命健康等特殊行业、重点领域的重点监管。全面清理规范失信约束措施,提高信用监管法治化、规范化水平。加强“互联网+监管”,建立健全跨地域、跨层级、跨部门联动协同监管机制。对新技术、新产业、新业态、新模式实施包容审慎监管,研究制定市场主体初次轻微违法经营行为不予行政处罚清单。
(二)提供高效便捷的政务服务,推动企业群众“快办事”
实现政务服务线上线下全面融合,无差别受理、同标准审批。推进电子政务资源合理配置,信息化应用场景大幅拓展,政务数据协同汇聚共享,更多事项实现集成办理、“跨省通办”和“省内通办”,政务服务效能持续提升。
1.推进政务服务标准化便利化。实现全省行政审批服务事项“五级十五同”。完善“一件事”集成套餐服务系统,确立省级“一件事”集成套餐服务改革工作标准。推动137项高频“跨省通办”事项梳理入驻省网上办事大厅,推广“异地代收代办”省内通办模式。
2.探索政务服务新模式。探索推行“上门办”主动服务。具备条件的线下服务大厅提供远程在线服务,推进“智能政务服务窗口”建设。建立外商投资“一站式”服务体系。推行惠企政策“免申即享”,完善帮办代办机制。在人社领域推广人策匹配机器人试点成果和“三张清单”“十二个步骤”政策落实工作机制。
3.实现“一网好办”。推进共享云表单系统建设,加快建设政务服务自助终端通办平台、政务服务APP开放式应用平台,推广部署便民服务自助站点。推动部分高频事项试点远程身份核验。建设老年人办事服务平台、政务服务应用管理中心。推进统一业务协同平台建设,建立全省统一电子签名体系,将省级政府部门核发的新增材料、新归集电子证照,纳入“免于提交”范围。
4.优化电子政务资源配置应用。集成优化政务网站和政务网络,实行统一管理。推动政务数据协同汇聚,建立政务数据汇聚保障机制和基础数据更新联动机制,实现政务数据“应汇尽汇”。将“八闽健康码”升级为“福建码”,整合民生资源,构建高频场景应用。围绕社会服务、文化旅游、健康医疗、民生服务等重点领域,拓展“互联网+”应用。
(三)营造安商重商的良好氛围,助力企业群众“办成事”
持续改善普惠创新环境,不断增强“三创”载体功能,提升创新创业创造活跃度;进一步拓展小微企业融资渠道,降低政府性融资担保费率;让高端人才引得来、留得住、用得上,市场主体权益得到有效保护。
1.提升创新创业创造活跃度。实施优质创新企业培育行动,培育创新龙头企业和“独角兽”“瞪羚”企业。推动高校和科研机构科技成果转化及产业化,优化科技企业孵化器、众创空间及其在孵企业的认定或备案条件,落实创业服务机构奖补优惠政策。实施产业自主知识产权竞争力提升领航计划,不断提升创造能力。
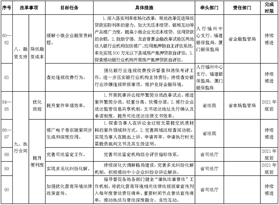
2.加大小微企业金融支持力度。拓展小微企业线上融资渠道,提升“信易贷”“金服云”“产融云”“银税互动”等平台服务功能,推动银行业机构开发推广适合小微企业的信贷产品,探索开展房产抵押贷款自评估。做好纾困政策实施和接续,开展小微企业应急贷款试点。将政府性融资担保对小微企业和“三农”主体业务的平均年化担保费率,纳入各地金融监管部门金融风险防控指标考核内容。
3.加强人力资源要素保障。强化用工保障,引导企业开展“共享用工”,推动灵活就业,开展部分职称系列社会化评审。实施招才引智计划,完善省级高层次人才认定和支持政策,加强产业领军团队、产学研联合创新团队、特级后备人才、青年拔尖人才等人才的培养和遴选,实施海外优秀青年来闽学术交流计划。
4.强化权益保护。健全侵权惩罚性赔偿制度,加强知识产权保护。开展民事诉讼程序繁简分流改革试点,推广电子卷宗随案同步生成和深度应用。完善“执破直通”和“府院联动”机制,探索实施简易破产程序。扩大企业简易注销适用范围,压缩公告时间,探索建立企业简易注销容错机制。开展投资者保护专项行动,加大中小投资者权益保护力度。
四、保障措施
(一)强化组织实施。成立优化营商环境工作推进小组,由省政府主要领导担任组长;下设专项小组,各领域分管省领导担任小组组长,定期召开小组成员会议,协调解决相关具体问题,加快推进营商环境建设。制定营商环境重点任务清单和问题清单,滚动管理,督促落实。各地各部门要根据本行动方案,分解目标任务,落实工作责任,加强协作配合,按照任务清单的具体举措和完成时限,不折不扣地完成各项目标任务。
(二)深化改革创新。对标国际国内一流营商环境,借鉴学习先进经验做法,加强全省统筹,分类选取高频事项在部分地市试点开展,成熟后向全省推广。
(三)抓好监测督导。规范营商环境评估方式,创新监测督导机制,从企业群众获得感出发,对标标杆城市、标杆指标,着眼各项政策落实情况,加强营商环境日常监测与督导。
(四)加强法制保障。全面落实《优化营商环境条例》,修改废止不符合《优化营商环境条例》的规章和规范性文件,加快推动制定《福建省优化营商环境条例》。
(五)推进宣传培训。总结各地各部门优化营商环境好经验好做法,及时复制推广,强化示范引领。强化营商环境培训,提升政务服务能力和水平。加强营商环境改革成果宣传,营造全社会共同参与营商环境建设的良好氛围。
附件:福建省优化营商环境改革重点任务清单



















扫一扫手机阅读




