
福建省人民政府关于印发国家数字经济创新发展
试验区(福建)工作方案的通知
闽政〔2021〕5号
各市、县(区)人民政府,平潭综合实验区管委会,省人民政府各部门、各直属机构,各大企业,各高等院校:
现将《国家数字经济创新发展试验区(福建)工作方案》印发给你们,请认真贯彻执行。
福建省人民政府
2021年3月3日
国家数字经济创新发展试验区(福建)工作方案
为深入贯彻落实党中央、国务院关于数字经济发展的战略部署,加快建设国家数字经济创新发展试验区,深化新时代数字福建建设,根据《国家发展改革委 中央网信办关于印发〈国家数字经济创新发展试验区实施方案〉的通知》(发改高技〔2019〕1616号),结合我省实际,制定本方案。
一、总体要求
(一)指导思想
坚持以习近平新时代中国特色社会主义思想为指导,深入贯彻党的十九大和十九届二中、三中、四中、五中全会精神,认真贯彻落实习近平总书记关于网络强国的重要思想,落实省委工作部署,立足新发展阶段、贯彻新发展理念、积极服务并深度融入新发展格局,扭住供给侧结构性改革这条主线,注重需求侧管理,牢牢把握数字技术发展方向,大力推广数字化应用,深入实施数字经济创新发展工程,以数据要素高效有序流通和新型基础设施建设为驱动,推进数字产业化和产业数字化,加快经济社会各领域数字化、网络化、智能化转型,服务区域发展战略,促进闽台融合发展,为全方位推动高质量发展超越提供强有力支撑。
(二)总体目标
到2022年,全省数字经济增加值达2.6万亿元以上,年均增长15%以上,占GDP的比重达50%以上,全省数字经济创新发展水平明显提升,新一代信息技术自主创新能力显著增强,重点行业数字化、网络化、智能化转型取得明显成效,数据要素实现有序流通和深度开发利用,新型基础设施支撑引领作用进一步凸显,安全可控的数字经济产业链、价值链和生态系统基本形成,建成数字中国样板区、数字经济发展新高地、智慧海洋和卫星应用产业集聚区、“数字丝路”核心区,新时代数字福建建设再上新台阶。
──突破一批关键核心技术。在数字经济领域建成100个以上高水平创新平台,重点聚焦我省优势产业集群数字化转型需求,突破一批关键核心技术。
──打造一批特色优势产业。数字新型基础设施总体布局更加合理,物联网产业发展水平位居全国前列,人工智能、5G、卫星应用、智慧海洋等产业加快创新发展,“数字丝路”核心区建设成效明显。
──培育一批行业龙头企业。培育形成3000家以上数字经济领域高新技术企业、科技小巨人、单项冠军、“瞪羚”“专精特新”等创新企业,涌现一批产业带动性强、市场占有率高、影响力大的行业龙头企业和领军企业,新增若干个全国数字经济行业百强企业。
──建成一批引领示范高地。围绕电子信息制造业、软件和信息技术服务业、物联网、大数据等数字经济核心产业,打造20个以上省级重点数字经济园区、省级成长型数字经济园区,形成具有特色优势的产业高地、创新发展核心区和引领极。
──破解一批体制机制障碍。全面深化改革,与信息化建设相适应的管理体制机制全面优化,与数字经济发展相适应的法规制度体系进一步健全完善,数据生产要素高效配置机制加快建立,营商环境不断优化。
二、重点任务
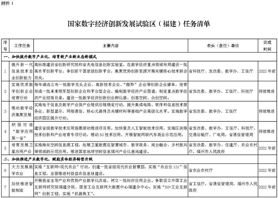
(一)加快提升数字产业化,培育新产业新业态新模式
1.提升新一代信息技术自主创新能力。高标准推进省创新研究院和省光电信息创新实验室建设,大力扶持行业龙头企业和高校、科研院所及产业联盟等共建面向行业应用的产学研合作基地,加快建设一批数字经济领域工程研究中心、企业技术中心和新型研发机构等高水平创新平台。建设省信息技术应用创新适配检测中心、集成电路晶圆测试公共服务平台、物联网产品测试验证平台等科研试验支撑平台。争取创建若干个国家重点实验室、技术创新中心、工程研究中心、科学中心等国家级创新平台。争取国家在我省布局建设国家实验室。吸引国内外知名龙头企业、一流高校院所等在我省设立高水平研发机构,推动建设北京理工大学东南信息技术研究院。聚焦5G、人工智能、大数据、物联网、区块链、量子信息和工业互联网等重点领域创新需求,集聚优势、创新资源开展联合攻关,着力突破高端通用芯片、核心电子元器件、关键软件和基础材料等核心关键共性技术。加大知识产权保护力度,实施自主知识产权竞争力提升“领航计划”,加强数字经济关键领域自主知识产权创造和储备。到2022年,全省数字经济领域有效发明专利拥有量超5万件,形成一批标志性创新成果,建成比较完善的创新平台体系。
2.实施优质数字创新企业培育行动。建立健全成长性数字企业识别机制,每年遴选公布一批数字龙头企业、高新技术企业、“瞪羚”企业等创新企业清单,加强要素保障和政策、资金、项目扶持,培育形成一批未来领军型创新企业。在人工智能、区块链、大数据、工业互联网、物联网等领域培植一批平台型企业。推动优质数字企业对接资本市场,开展资本运作、跨境投资和企业并购。编制数字经济产业图谱,制定重点数字经济产业招商目录,吸引一批国内外龙头骨干企业落户我省。依托国家级和省级双创示范基地,建设一批数字经济创新创业孵化器、创客空间、众创空间,孵化培育一批中小微企业。到2022年,力争全省年营业收入超百亿元数字企业达20家,更多龙头企业进入全国行业百强。
3.推动数字经济集聚发展。实施电子信息及数字产业保产业链供应链稳定行动,集中优势资源实施一批重点项目和示范工程,锻造长板、补齐短板,拓展产业链条。优化布局区块链、物联网、大数据、人工智能等重量级未来产业,推动集成电路、软件和信息技术服务业、新型显示、网络通信、核心元器件及关键材料等基础产业向价值链中高端迈进,提升产业基础高级化、产业链现代化水平。实施数字经济园区提升行动,引导数字福建(长乐、安溪)产业园、福州软件园、福州马尾物联网产业基地、厦门软件园、泉州软件园、泉州芯谷、漳州招商局·芯云谷、三明红明谷、武夷智谷、龙岩龙雁组团未来城等重点园区壮大特色产业,提升服务能力,完善创新体系,优化发展环境,打造成为我省数字经济发展的综合性载体。加快平台经济发展,推进福州、莆田建设具有示范效应的平台经济集聚区。培育发展共享经济,建设教育资源公共服务平台、智能制造公共生产设备共享平台、大型科学仪器设备协作共用平台、新型兼职和人才众包共享平台、知识技术服务众包平台、全民众包物流平台等。到2022年,全省形成5个以上规模超千亿的数字经济产业集群。
4.积极打造“数字应用第一省”。建立健全省级数字技术应用场景征集、评审、发布、对接、落地工作机制,建设省级数字技术应用场景滚动推进项目库,促进数字技术、产品和解决方案应用和迭代,推动各领域数字化优化升级。落实国家“网号工程”部署,推广全省网上身份认证应用。加快普及人工智能技术应用,推广一批“AI+产业”创新成果。实施区块链技术创新和产业培育专项行动,建设福建省区块链主干网,开发上线数字福建区块链应用公共平台,拓展“链上政务”“链上民生”“链上金融”等应用,推动福州创建区块链经济综合试验区,泉州、南平、龙岩等地打造区块链产业集聚区。推动5G技术在工业互联网、智慧港口、在线教育、远程医疗、超高清视频等领域的应用,开展自动驾驶公交、共享出租车、环卫作业车、物流车等智能网联汽车商业示范应用,促进汽车产业与ICT产业深度融合发展。有序发展“直播+”“云逛街”等新业态新模式,建设一批直播生态基地。到2022年,在重点领域培育100个以上人工智能深度典型应用项目、100个以上区块链典型创新应用项目,“数字应用第一省”品牌效应明显,场景招商、数据招商取得突破性进展。
5.培育发展卫星应用产业。实施海丝空间信息港工程,加快建设海丝卫星数据服务中心、国家北斗导航位置服务数据中心福建分中心和省级自然资源卫星应用技术中心,推动全球商业遥感卫星地面接收站网福建站建设。开展北斗综合应用示范工程和“一带一路”高通量通信卫星应用,为“一带一路”沿线国家和地区提供卫星通导遥服务能力。建立卫星服务与应用体系,推进卫星数据开放共享和开发利用,拓展卫星数据在智慧城市、数字政务、闽台融合、乡村振兴等领域的示范应用,促进北斗卫星导航终端设备产业化,培育卫星应用服务企业,完善卫星应用服务产业链。推进国家地球空间信息福州产业化基地建设,推动莆田建设具有示范效应的北斗综合应用城市,培育漳州华晴卫星应用产业园等卫星应用产业基地,构建“卫星+”产业发展生态圈。到2022年,建成多级卫星数据分发管控体系,行业卫星数据应用成效显著,形成标准规范完备的空天地一体卫星数据服务能力。
(二)加快推进产业数字化,赋能实体经济转型升级
1.大力发展数字农业。实施“互联网+现代农业”行动,加快新一代信息技术在茶叶、水果、蔬菜、食用菌、畜禽、林竹、花卉苗木、乡村旅游等我省乡村特色产业全过程融合应用和集成示范。创建一批省级现代农业智慧园,提升农业生产、加工、仓储等环节信息化水平。实施“农业云131”信息工程,持续深化信息进村入户,全面推进村级益农信息社建设,加快实现益农信息社覆盖主要行政村。加快发展农村电商,完善农村智慧物流体系,大力推广农产品新零售模式,打造一批具有影响力的特色品牌。到2022年,全省农产品网络销售额突破1000亿元。
2.加快推进智能制造。深入实施“上云用数赋智”行动,分行业、分区域建设一批中小企业数字化转型促进中心,促进中小微企业“上云上平台”。加快特色产业集群数字化转型,围绕我省电子信息及数字产业、先进装备制造、石油化工、现代物流等主导产业和食品工业、冶金、建材等优势产业,建立全产业链数据资产地图,开展数字化改造需求梳理和技术挖掘,培育一批典型应用场景,推广一批示范应用案例,树立一批标杆应用企业。推广国家工业互联网标识解析二级节点(福州)应用,争取设立中国工业互联网研究院福建分院、国家工业互联网大数据中心福建分中心。实施“5G+工业互联网”创新工程,加快培育一批面向重点行业重点领域的工业互联网平台,搭建面向工业设计和智能制造的公共服务平台以及工业软件测试验证平台。实施“机器换工”,推广传感器、工业软件、网络通信系统、新型人机交互等应用,打造一批智能制造标杆工厂,推动生产方式向柔性、智能、精细转变,实现传统企业智能化改造。推动传统产业供应链数字化重构,发展C2M数字工厂等新业态新模式。到2022年,培育10个以上省级工业互联网示范平台和100家以上应用标杆企业。
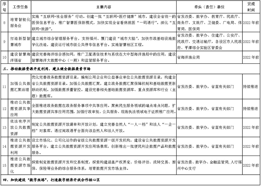
3.培育智能化服务业。实施“互联网+社会服务”行动,全面拓展大数据创新应用,推动教育、养老、托育、家政、文化、广电、体育等社会服务数字化、网络化、智能化、多元化、协同化发展。创建一批“互联网+医疗健康”城市,建设全省统一的医保信息平台,推广智慧医保新模式,加快实现全省看病就医“一码通行”。深化“互联网+旅游”,加快景区智能化改造,提升完善“一部手机全福游”APP,实现“一机在手畅游福建”。到2022年,建成一批国内领先、线上线下融合的服务业细分领域智能化服务平台,形成一批典型示范创新成果。
4.打造新型智慧城市。研究制定新型智慧城市建设标准规范,分级分类推进智慧城市(县域)建设。建立城市综合管理服务平台,支持福州、厦门建设“城市大脑”。加快市政基础设施数字化改造,推广应用多功能智慧门牌、智慧杆,发展智慧管网、智慧水务、智慧井盖等。建设运行城市级公共停车信息平台。实施智慧社区工程,支持智能停车、智慧门禁、智慧养老等应用。
5.建设智慧海洋强省。加快推动新一代信息技术在海洋渔业、海洋交通运输业、海洋船舶工业、海盐业、滨海旅游业、海洋服务业等领域的创新应用。建设完善海洋综合感知网,优化、整合、新建一批海洋潮位站、岸基雷达、浮标、海床基观(监)测系统和海上观(监)测平台等,提升海洋动力环境、生态环境、水上目标及海洋活动、调查与科考四类感知和灾害预测预报服务能力。推广卫星通信技术与系统在大中型海洋渔船中的应用,推进“宽带入海”,提升对海上活动的动态监管能力。建设智慧海洋大数据中心(一期)和监管服务平台,围绕开展渔业渔政监管服务、海洋防灾减灾、生态预警监测、生态保护和修复等开发一批智慧化应用。推动建设数字海洋文化博物馆。到2022年,初步形成国内领先的海洋信息与数字产业体系。
(三)推动数据资源开发利用,建立健全数据要素市场
1.加强公共数据汇聚治理。优化完善政务数据资源目录,编制公用企业和公益事业单位公共数据资源目录,构建全省公共数据资源目录。加强公共数据汇聚,建立政务数据汇聚保障机制和基础数据更新联动机制,实施公共数据汇聚定期通报制度。加强数据质量管控,健全完善问题数据全流程网上处理纠错机制,做到“一数一源、一源多用”,保障数据准确性、完整性、可用性和时效性。建设完善人口、法人、社会信用、自然资源和空间地理等基础数据资源库和电子证照等重点资源库,分期分批建设卫星应用、金融发展、生态建设、教育、卫生健康、体育、文化旅游等行业(主题)数据库。到2022年,基本形成全省公共数据资源目录体系,公共数据资源基本满足政务服务和开发利用需求。
2.推动公共数据资源共享和开放。全面推进政务数据在政务服务事项中共享应用,促进“数据多跑路、群众少跑腿”。聚焦教育、就业、医保社保、卫生健康、便民服务等民生服务领域的堵点难点问题,扩大数据资源共享应用范围,加强行政审批、公共服务、现场执法领域电子证照推广应用。制定公共数据资源开放目录清单,依法有序向社会开放与民生紧密相关、社会迫切需要、产业发展急需的重点领域公共数据资源。建立完善自然人“一人一档”和法人“一企一档”对象库,通过闽政通平台面向该自然人和法人开放。到2022年,全省公共数据实现纵横贯通和开放共享。
3.推进公共数据资源开发利用。在保障公共数据资源公益属性的前提下,成立市场化、公司化运作的省级公共数据资源一级开发机构,推进全省公共数据资源一级开发和授权开放。建设省公共数据资源开发服务平台,提供面向企业、科研院所、社会机构的场景化公共数据建模、分析、挖掘等基础服务和应用环境支撑。建立公共数据资源开发应用场景库,创新推出一批便民利企数据产品和数据服务。依托数字中国创新大赛,开展系列数据开发竞赛,推进数字技术、产品创新应用。探索建立公共数据资源开发技术相关标准体系。到2022年,基本形成全省公共数据资源开发利用的技术支撑体系。
4.推进公共数据资源市场化。建立公共数据资源目录发布机制和数据供给服务保障机制,强化公共数据供需对接,快速响应企业需求。探索制定数据资源开发和交易制度,依法依规开展数据交易。探索构建涵盖产权界定、价格评估、流转交易、担保、保险等业务的综合服务体系。培育数据开发市场主体,积极拓展数据资源应用场景,为推动企业技术创新应用提供更多“高含金量”场景条件。到2022年,基本健全全省公共数据资源开发利用制度规范,初步形成数据要素流通交易体系。
(四)加快建设“数字丝路”,打造数字经济开放合作核心区
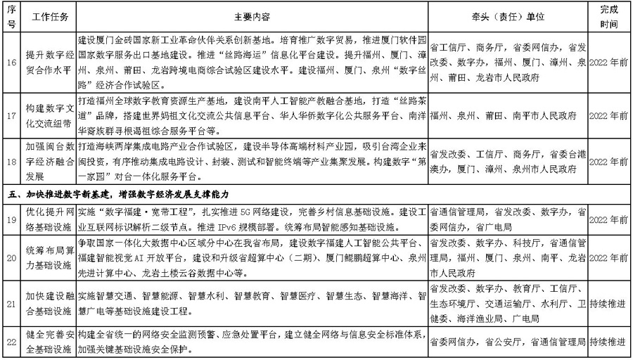
1.提升数字经贸合作水平。加快建设厦门金砖国家新工业革命伙伴关系创新基地,深入推进政策协调、人才培养、项目开发等领域合作。培育推广数字展览、数字营销、数字文化、跨境电商等数字贸易新业态新模式,加快推进厦门软件园国家数字服务出口基地建设,打造数字贸易的重要载体和数字服务出口的集聚区。推进“丝路海运”信息化平台建设,促进港口、航商、物流企业与口岸单位信息资源融合,为“丝路海运”联盟成员提供高质量商业数据服务。提升福州、厦门、漳州、泉州、莆田、龙岩跨境电商综合试验区建设水平,拓展与“一带一路”沿线国家和地区跨境电商合作,打造“丝路电商”核心区。实施电子商务综合通关提速工程和国际大通道建设工程,持续拓展国际贸易单一窗口服务功能,推动与“一带一路”沿线国家和地区口岸信息系统互联互通,推进关港贸金全链条一体化运作。打造跨境电商海外仓大数据服务平台、海上丝绸之路产业互联网创新合作平台,建设海丝工业互联网(泉州)创新中心,支持福州、厦门、泉州建设“数字丝路”经济合作试验区。到2022年,建成一批各具特色的国际经贸合作信息化平台。
2.构建数字文化交流纽带。推动数字龙头企业在“一带一路”沿线国家和地区建设数字教育平台,促进教育合作。打造福州全球数字教育资源生产基地,建设南平人工智能产教融合基地,开展“一带一路”沿线国家和地区人工智能人才培训交流。打造“丝路茶道”品牌,建设世界妈祖文化交流公共信息平台、华人华侨数字化公共服务平台、南洋华裔族群寻根谒祖综合服务平台。到2022年,形成一批具有较强国际影响力的文化交流信息化平台。
3.加强闽台数字经济融合发展。推进厦门、泉州打造海峡两岸集成电路产业合作试验区,支持厦门、泉州、漳州等地建设半导体高端材料产业园,吸引台湾集成电路相关企业来闽投资配套产业,有序推动集成电路设计、封装、测试和智能终端等上下游产业集聚发展。持续办好两岸物联网应用创新创业大赛、海峡两岸信息服务创新大赛等活动。建设数字“第一家园”对台一体化服务平台,打造台胞台企登陆第一家园。
(五)加快推进数字新基建,增强数字经济发展支撑能力
1.优化提升网络基础设施。纵深推进“数字福建·宽带工程”建设,全面建设高水平全光网络,扩容互联网省际出口带宽,加快推进千兆城市建设。完善乡村信息基础设施,加强偏远农村、山区和海岛等地区网络建设,提升农村光纤网络深度覆盖水平和服务质量,打造一批数字乡村。坚持适度超前、以建促用、以用促建原则,扎实推进5G网络建设。深化工业互联网网络、平台、安全三大体系建设,推动有条件的地市和行业龙头企业建设工业互联网标识解析二级节点,推动传统企业、工业互联网平台、标识解析节点、安全设施等接入工业互联网高质量外网。推进IPv6规模全面部署,加快重要节点、重要应用IPv6升级改造。统筹布局智能感知基础设施,部署建设低时延、高可靠、广覆盖的物联网络,争取国家移动物联网试点。到2022年,全省互联网省际出口带宽达到40Tbps,城镇宽带具备千兆接入能力,建成5G基站8万个以上,新增工业互联网标识注册量1亿以上,IPv6活跃用户在互联网用户中的占比超过60%,物联网终端用户数超过5000万户。
2.统筹布局算力基础设施。加快建设一批绿色智能、安全可靠的数据中心和新一代高性能云计算、边缘计算、智能计算能力中心,争取国家一体化大数据中心区域分中心、中国长城网东南数据中心和大型互联网企业区域性数据中心在我省布局,打造数字福建人工智能公共平台和福建智能视觉AI开放平台,建设和升级省超算中心(二期)、厦门鲲鹏超算中心、泉州先进计算中心、龙岩土楼云谷数据中心等。争取国家授予平潭综合实验区国际数据特殊监管政策,在确保数据流动安全可控的前提下,在平潭探索开展国际互联网数据交互试点。到2022年,全省在用数据中心的机架总规模达10万架,AI算力达到P级以上。
3.加快建设融合基础设施。实施智慧交通、智慧能源、智慧水利、智慧教育、智慧医疗、智慧生态、智慧海洋、智慧广电等基础设施建设工程,推动传统基础设施数字化智能化升级。推动福州、厦门、平潭等地出台智能网联汽车道路测试及商业示范应用管理办法,实施车路协同信息化设施改造。提升福州机场、厦门机场智慧化水平。推动建设油气管道综合管理平台。加快建设面向中小企业和新零售的智能物流骨干网络,推广城市智能物流设施、末端配送设施、智能外卖生鲜自提柜等应用。
4.健全完善安全基础设施。构建全省统一的网络安全监测预警、应急处置平台。建立健全网络与信息安全标准体系,完善数据分级分类安全保护机制。加强关键基础设施安全保护,强化密码技术在关键基础设施中的推广应用。
三、实施保障
(一)加强统筹协调。省政府建立督促协调机制,统筹推进试验区建设,研究协调相关重大事项和政策措施。省发改委、数字办牵头制定和组织实施分年度工作计划,每季度开展评估评价,定期总结经验、通报进展情况,各项工作牵头部门制定具体工作方案和政策举措,明确工作目标和序时进度,确保各项工作有序推进。建立健全数字经济专家咨询制度,聚焦前沿科技领域和产业发展方向,强化规划编制、政策研究、项目评估等智力支持。推广数字福建建设经验,建立健全数字福建重大项目建设、重大合作协议签订、公共数据采集与开发利用、网络安全保障等上下联动、部门协同的工作机制。建立健全数字经济运行监测评估机制,加强产业发展态势分析。各地要对照试验区建设任务清单、成果清单,强化责任落实,确保如期取得试验成果。
(二)优化营商环境。推进新一代信息技术与政务服务深度融合,加快建设集约化、一体化的数字政府,进一步提升治理水平和服务效能,实现政府决策科学化、社会治理精准化、公共服务高效化。持续拓展省网上办事大厅服务功能,提升闽政通平台支撑能力,打造“一网好办”政务服务品牌。加大电子证照生成和应用推进力度,加快建设一体化协同办公平台,强化跨部门业务协同。推进全省一体化监管平台建设,构建社会治理、市场监管、生态保护、应急管理、综合执法等领域的“一网统管”应用体系,推进非现场监管、移动电子执法和风险预警模型等现代化管理方式的应用。
(三)完善政策支持。加快推动福建省大数据发展促进条例立法进程,为统筹推动数据资源管理、开发、利用和大数据产业发展提供法治保障。加强数字经济领域用地、用能、环境容量等要素资源优化配置和重点保障,对符合布局导向、能效值要求的数据中心和数字化高载能产业项目,实行支持性电价政策。对重点企业、重大项目,各地各有关部门可采取“一企一策”“一事一议”给予精准扶持。发挥政府采购政策功能,推动数字经济创新产品和服务率先在政务领域应用。探索开展“股权+债权”的投贷联动模式,积极开发知识产权质押贷款及其保证保险、科技保险、专利保险等金融产品,推动“保险助融”“协商估值”等质押模式落地。
(四)强化人才支撑。将数字经济人才列入全省紧缺急需人才引进指导目录。探索制定个性化、差异化、多样化的高精尖数字人才引进政策,在人才落户、子女教育、就医看病、交通出行等方面建立阶梯式支持机制,加快引进一批数字经济领域学科带头人、技术领军人和高级经营管理人才。加大政策激励,吸引更多的优秀闽籍企业家返乡“二次创业”。支持企业设立博士后工作站,培养数字经济青年创新人才。进一步扩大和落实高校专业设置自主权,支持高校设置数字经济类相关专业、课程或研究方向,在省级教育经费等方面予以倾斜。鼓励本科高校和职业院校、科研院所与企业、园区采取多元化形式合作培养数字经济应用型、技能型、复合型人才。探索设立“旗山云大学”,推动福州大学城与高新区协同创新发展,打造数字经济产业急需的各类适应性人才。深化数字经济领域国有企业人才管理体制机制和薪酬体系改革。各级党校(行政学院)要将信息化知识作为重要培训内容,提升党政领导干部、公务人员信息化意识和水平。加大企业家、创业者群体信息化知识、能力教育培训力度。制定数字人才评测标准,支持福州、厦门开展大数据专业职称改革试点。
(五)强化典型引路。持续办好数字中国建设峰会,打造国家信息化和数字经济政策发布、高端对话、交流合作、成果展示的顶级平台。加大试验区建设的政策解读和宣传力度。加强省市上下联动,深入挖掘试验典型和示范标杆,通过宣传推广、现场交流等方式,充分发挥典型示范引领作用,不断总结形成一批可操作、可复制、可推广的经验做法,努力营造良好发展氛围。加强数字经济领域新技术、新业态、新模式的科普工作,提升全民数字技能。
附件:1.国家数字经济创新发展试验区(福建)任务清单
2.国家数字经济创新发展试验区(福建)成果清单





扫一扫手机阅读




