
福建省人民政府办公厅关于
印发福建省老旧小区改造实施方案的通知
闽政办〔2020〕43号
各市、县(区)人民政府,平潭综合实验区管委会,省人民政府各部门、各直属机构,各大企业,各高等院校:
《福建省老旧小区改造实施方案》已经省政府研究同意,现印发给你们,请认真贯彻执行。
福建省人民政府办公厅
2020年9月7日
福建省老旧小区改造实施方案
为贯彻落实党中央、国务院决策部署,加快推进我省老旧小区改造,根据国务院办公厅《关于全面推进城镇老旧小区改造工作的指导意见》(国办发〔2020〕23号)精神,结合我省实际,制定本方案。
一、总体目标
以习近平新时代中国特色社会主义思想为指导,坚持以人民为中心的发展思想,通过小区全面改造、重要街区精准改造、片区综合提升,把老旧小区改造成基础设施完善、防灾防疫设施完备、居住环境整洁、社区配套齐全、管理机制长效、文明和谐的宜居社区,增强人民群众获得感、幸福感、安全感。力争用3年时间完成2000年前建成、失养失修失管、市政配套设施不完善、社会服务设施不健全、居民改造意愿强烈的城市或县城(城关镇)住宅小区(含单栋住宅楼)改造工作,加快推动城市更新。鼓励设区市和有条件的县(市、区)在地方财力允许的前提下,推动2000年至2010年间建成的基础设施不完善的小区和街区、片区改造。
二、基本原则
(一)民生优先,补齐短板。按照“先民生后提升、先地下后地上、先功能后景观”的原则对小区建筑本体和周边环境适度提升改造,完善配套设施,重点解决基础设施老化、防灾防疫功能不健全、公共服务缺失、智能化程度不高等群众反映强烈的问题。引导相邻相近较小规模、零星分散的小区整合为一个物业管理区域,共享各类设施和空间,满足防灾防疫等应急需求。
(二)政府引导,居民参与。充分尊重居民意愿,“改不改、改什么、怎么改”由居民集体讨论决定,激发居民参与改造的主动性、积极性,充分调动关联单位和社会力量支持、参与改造,实现决策共谋、发展共建、建设共管、效果共评、成果共享。
(三)成片改造,注重特色。坚持系统综合改造,鼓励连线成片改造,统筹布局公共服务设施,形成整体改造效应。同步推进老旧小区改造与社区文化建设,挖掘地域人文脉络,落实历史建筑保护修缮要求,保护历史文化街区和建筑风貌,打造人文社区,展现城市特色,延续历史文脉。
(四)健全机制,建管并重。坚持党建引领,发挥街道(城关镇)、社区党组织作用和基层党员干部的先锋模范作用,探索创新城市社区治理模式,构建“纵向到底、横向到边,共建共治共享”的社区治理体系,严格市容执法管理,实现一次改造、长期保持。
三、改造内容
老旧小区改造以适应居民不同生活需求为出发点,重点实施基础类改造,突出补齐功能性设施短板,有条件的地方推进完善类改造和提升类改造,推动城市更新,创建一批完整社区、绿色社区。
(一)基础类。为满足居民安全需要和基本生活需求的内容,主要是市政配套基础设施改造提升以及小区内建筑物屋面、外墙、楼梯等公共部位维修等。改造提升市政配套基础设施,包括改造提升小区内部及与小区联系的供水、雨污分流、供电、道路、供气、消防、安防、生活垃圾分类、移动通信、广电等基础设施,以及小区路灯照明、光纤入户、架空线规整(入地)等,实现“路平、地净、灯亮、管通”。
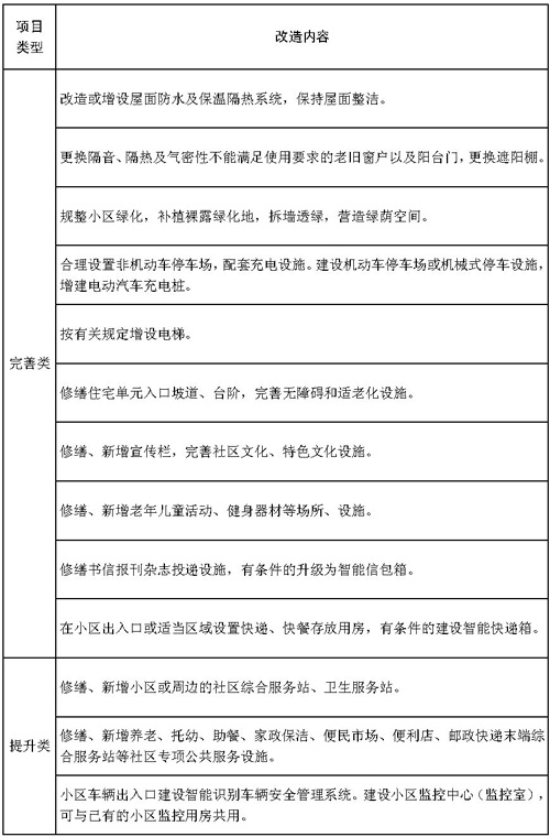
(二)完善类。为满足居民生活便利需要和改善型生活需求的内容,主要是环境及配套设施改造建设、小区内建筑节能改造、有条件的楼栋加装电梯等。改造建设环境及配套设施包括拆除违法建设,整治小区及周边绿化、公共照明等环境,改造或建设小区及周边适老设施、无障碍设施、停车库(场)、电动自行车及汽车充电设施、智能信包箱、智能快件箱、文化休闲设施、体育健身设施、物业用房等配套设施,合理设置快递、快餐存放用房。
(三)提升类。为丰富社区服务供给、提升居民生活品质,立足小区及周边实际条件积极推进的内容,主要是公共服务设施配套建设及其智慧化改造,包括改造或建设小区及周边社区综合服务设施、卫生服务站等公共卫生设施、幼儿园等教育设施、周界防护等智能感知设施,以及养老、托育、助餐、家政保洁、便民市场、便利店、邮政快递末端综合服务站等社区专项服务设施。公共服务用房以及各类预留空间要留有足够弹性,各类设施、小区绿地、口袋公园等应急避难场所要预留水电通信等基础设施接口,通过临时功能调整满足防灾防疫等紧急状态使用要求。
鼓励以街道(城关镇)或社区为单元,按照连线成片改造原则,结合拆墙透绿、小街巷整治、立面综合整治等市容景观提升,配套完善公共服务设施,将相对集中或者距离较近的老旧小区整合打包,统一设计、统一改造、统一管理。
四、组织实施
(一)明确责任主体。建立“市、县(区)统筹谋划,街道(城关镇)组织实施,社区参与落实管理”的老旧小区改造工作推进机制。市、县(区)人民政府负总责,统筹谋划、整体推进辖区内老旧小区改造工作;街道(城关镇)负责组织协调实施老旧小区改造,推进小区物业长效管理;社区全程参与老旧小区改造与管理具体工作。市、县(区)人民政府可以确定有项目建设经验的国有企业作为项目建设单位,负责具体实施。〔各市、县(区)人民政府,平潭综合实验区管委会。以下各项任务均需各市、县(区)人民政府和平潭综合实验区管委会落实,不再列出〕
(二)制定总体改造规划和年度改造计划。市、县(区)人民政府、街道(城关镇)、社区联动,开展摸底调查,组织科学编制老旧小区改造规划和年度改造计划,生成改造项目储备库。同等条件下优先安排居民改造意愿强、参与积极性高的小区实施改造。养老、文化、教育、卫生、托育、体育、邮政快递、治安等领域涉及老旧小区的各类设施增设或改造计划,以及电力、通信、供排水、供气等单位的管线改造计划应主动与老旧小区改造规划和计划有效对接,同步推进实施。国有企事业、军队所属老旧小区按属地原则纳入地方改造规划和计划统一组织实施。(省住建厅、通信管理局、广电网络集团、国网福建省电力公司按职责分工负责)
(三)制定小区改造方案。建设单位牵头会同街道(城关镇)、社区、规划设计单位、管线单位、小区业主代表组成工作专班,“一小区一方案”制定改造方案,充分征求居民意见,形成具体改造项目清单。积极推动设计师、工程师进社区,辅导居民参与改造。改造项目涉及历史文化街区、历史建筑的,应严格落实相关保护修缮要求。鼓励采用EPC、全过程工程咨询服务等推进项目建设。(省住建厅、自然资源厅按职责分工负责)
(四)简化项目审批。市、县人民政府组织相关部门联合审查老旧小区改造方案后,直接办理立项、用地、规划审批。鼓励同一建设单位实施的一定区域内老旧小区改造项目捆绑打包,一次报批,分批实施。不涉及土地权属变化的项目,无需再办理用地手续。对新增建设用地和新建、改建、扩建公共服务用房、市政公用设施的,自然资源部门加强指导协调;增设电梯后住宅采光、日照间距,参照旧区改建标准适当调整。因改造利用公共空间新建、改建各类设施涉及影响日照间距、占用绿化空间的,可在广泛征求居民意见基础上一事一议予以解决。不涉及建筑主体结构变动的低风险项目,实行项目建设单位告知承诺制的,可不进行施工图审查。发包前无法准确确定施工图预算的项目,可采取暂定预算价下浮方式先行组织施工发包,按实决算。对不属于依法必须公开招标的项目或政府采购项目,市、县(区)住建部门可公布一批专业化、实力强、口碑好、信誉优的设计、施工、监理单位,供建设单位择优选择。(省住建厅、自然资源厅、发改委、财政厅、市场监管局、广电网络集团、国网福建省电力公司按职责分工负责)
(五)加强施工管理。建设单位要会同施工单位科学制定施工方案,确保施工质量和安全文明施工,减少施工扰民。鼓励分片区由一家网络通信企业牵头组织实施通信管线集中整改,统一清理未按期完成割接或无主的网络通信线路。省广电网络集团统一组织广电网络线路整改、建设,各地广电网络运营单位具体实施。鼓励建设单位统一采购老旧小区改造的主要材料和设备,确保质量。设计、施工、管线等技术团队要现场提供全过程技术服务。加强施工现场管理,强化对隐蔽工程全过程监管。施工现场要公布投诉热线电话、明确现场联络人,接受居民群众投诉、咨询及监督。项目完工后,由建设单位组织街道(城关镇)、社区、业主委员会(或业主代表)和设计、施工、监理、管线等单位共同验收。(省住建厅、通信管理局、广电网络集团、国网福建省电力公司按职责分工负责)
(六)健全长效管理机制。鼓励各地公开征集专业化、实力强、口碑好的物业服务企业建立资源库。鼓励有条件的街道(城关镇)将若干个老旧小区捆绑打包,统一委托物业服务企业管理。对未实行自主管理又未聘请物业服务企业的老旧小区,街道(城关镇)、社区可委托准物业服务机构实行托底过渡管理,开展环境卫生、门卫等基本物业服务,逐步提高物业服务费缴交率,实现改造小区物业服务自主管理。建立健全城镇老旧小区住宅专项维修资金归集、使用、续筹机制,促进小区改造后维护更新进入良性轨道。(省住建厅)
五、资金筹措
通过居民合理出资、政府财政支持、管线单位出资、社会力量参与等渠道筹措改造资金,加大金融服务支持力度。
(一)居民合理出资。按照谁受益、谁出资原则,积极推动居民出资参与改造。门窗更换、电梯加装以及水表、电表表后的改造费用,由居民承担。居民可通过直接出资、使用(补建、续筹)住宅专项维修资金、让渡小区公共收益等,用于支付改造费用。支持小区居民提取住房公积金,用于加装电梯等自住住房改造。鼓励居民通过捐资捐物、投工投劳等志愿服务支持改造。鼓励有需要的居民结合小区改造进行户内改造或装饰装修、家电更新。(省住建厅、财政厅按职责分工负责)
(二)政府财政支持。积极争取国家补助资金,省级财政统筹安排资金支持老旧小区改造。相关省直部门在专项补助资金安排时,对老旧小区改造配套项目予以倾斜支持,对老旧小区改造中符合社区综合服务建设等省级专项资金使用对象条件的项目予以补助;从省级体彩公益金等渠道安排资金,补助老旧小区改造中符合条件的项目;在相关省级以上专项资金中予以优先安排,支持老旧小区改造涉及幼儿园、中小学校等公共教育服务设施项目建设;对需支付老旧小区改造个人出资费用的生活困难人员等,给予相应临时补助或送温暖慰问补助。市、县(区)人民政府可通过城市基础设施配套费、土地出让收入、彩票公益金、新增一般债券额度等渠道安排财政资金,统筹专项补助资金,向老旧小区改造配套项目倾斜。老旧小区改造可纳入国有住房出售收入存量资金使用范围。(省财政厅、发改委、教育厅、民政厅、卫健委、住建厅、体育局、总工会、残联按职责分工负责)
(三)管线单位出资。老旧小区改造范围内电力、通讯、有线电视的管沟、站房及箱柜设施,土建部分建设费用由地方财政承担。供水、燃气改造费用,由相关企业承担;通讯、广电网络缆线的迁改、规整费用,相关企业承担65%,地方财政承担35%。供电线路及设备改造,产权归属供电企业的由供电企业承担改造费用;产权归属单位的,由产权单位承担改造费用;产权归属小区居民业主共有的,供电线路、设备及“一户一表”改造费用,政府、供电企业各承担50%。非供电企业产权的供电线路及设备改造完成后,由供电企业负责日常维护和管理,其中供电企业投资部分纳入供电企业有效资产。小区供水、供电改造已经明确费用分担政策的,继续执行原有政策。(省财政厅、住建厅、通信管理局、国网福建省电力公司、广电网络集团按职责分工负责)
(四)社会力量参与。鼓励原产权单位对已移交地方原职工住宅小区改造给予资金等支持,公房产权单位应出资参与改造。属于国有企业职工家属区“三供一业”分离移交的老旧小区,相关单位按规定承担相应比例分离移交费用。通过政府采购、新增设施有偿使用、落实资产权益等方式,吸引社会力量参与老旧小区改造及后续运营管理。支持以“平台+创业单元”方式发展养老、托育、家政等社区服务新业态。业主共有物业管理区域内的广告、便民服务亭、停车、充电、智能信包箱等经营收入,可用于老旧小区改造及物业管理。(省国资委、住建厅按职责分工负责)
(五)加大金融税收支持力度。支持老旧小区改造规模化实施运营主体采取市场化方式,运用公司信用类债券、项目收益票据等进行债券融资。开发性金融机构、政策性银行要加大产品和服务创新力度,依法合规对实施老旧小区改造的企业和项目提供信贷支持。认真落实国家相关税费减免政策。(省税务局,国家开发银行福建省分行、中国农业发展银行福建省分行、相关商业银行分工负责)
六、保障措施
(一)强化组织领导。省住建厅要切实落实老旧小区改造工作的组织协调和督促指导责任,省直有关单位要加强政策协调、工作衔接、调研督导,及时发现新情况新问题,完善政策措施。市、县(区)人民政府要落实主体责任,建立由政府主要领导亲自抓、相关职能部门参加的老旧小区改造工作协调推进机制,把推进老旧小区改造摆上重要议事日程,调动各方面资源抓好组织实施,健全工作机制,落实好配套支持政策。市、县(区)人民政府每半年向上一级人民政府报告工作落实情况。(省住建厅)
(二)整合利用存量资源。加强服务设施、公共空间共建共享,统筹使用各类公共房屋、闲置房屋,清理违建、临时建筑腾退用地,用于完善社区、小区配套设施。鼓励机关事业单位、国有企业将老旧小区内或附近的闲置房屋,通过置换、划转、移交使用权等方式交由街道(城关镇)、社区统筹。支持对部分零星用地和既有用房实施改(扩)建,通过置换、转让、腾退、收购等多种方式依法建设经营性用房、停车场等,发展社区服务,扶持培育一批服务业龙头企业。(省住建厅、自然资源厅按职责分工负责)
(三)完善社区治理。推动建立健全基层党组织牵头,社区居民委员会配合,业主委员会、物业服务企业等参与的联席会议机制,引导居民协商确定改造后小区的管理模式、管理规约及业主议事规则,共同维护改造成果。社区与物业服务企业建立社区、小区相关数据共享机制,提升信息化水平,提高管理效率。强化对物业服务工作的考核、监管,将老旧小区物业管理纳入社区治理范畴,理顺后期管理养护机制,提升社区治理能力。(省民政厅、住建厅按职责分工负责)
附件:1.老旧小区改造内容
2.老旧小区改造工作规程(试行)
3.相关资金支持政策

附件2
老旧小区改造工作规程(试行)
为指导推进老旧小区改造,规范老旧小区改造工作,特制定工作规程供各地参考。
一、制定总体改造计划
本阶段由市、县(区)人民政府组织,各地老旧小区改造牵头部门负责具体实施。
(一)摸底调查。老旧小区改造牵头部门会同自然资源、城管等部门、街道(城关镇)、社区,摸底调查拟开展老旧小区改造的环境、土地、资源等情况,梳理小区改造项目库。对分属不同管理主体的老旧小区,具备成片区改造的,策划捆绑打包成“工程包”。
(二)编制总体改造规划和年度改造计划。老旧小区改造牵头部门会同发改、财政、自然资源等部门及管线单位,结合本地区财政承受能力评估情况,编制总体改造规划和年度改造计划(含小区、片区个数、栋数、户数等)。
(三)确定建设单位。老旧小区改造牵头部门报请当地政府明确实施改造每个项目的建设单位,一般由有项目建设经验的国有企业作为建设单位,负责项目具体实施。
二、制定小区改造方案
本阶段由各地老旧小区改造牵头部门组织,建设单位具体实施。
(一)成立工作专班。街道(城关镇)、社区通过宣传发动,自下而上推选热心公益、在群众中有威望、熟悉情况的业主代表。对列入改造计划的老旧小区,建设单位牵头街道(城关镇)、社区、规划设计单位、管线单位、小区业主代表组成工作专班。
(二)第一轮征求意见。工作专班针对拟实施改造的老旧小区改造内容、物业管理问题,提出初步改造方案,其中无物业管理小区可同时制定自治管理或者物业管理机制方案,在小区、社区现场公示,第一次征求居民意见。
(三)第二轮征求意见。工作专班将征求意见分类整理后,确定具体改造项目清单,制定具体改造方案(含改造效果图)、编制项目概算和拟补助的困难群众名单在小区、社区现场公示,再次征求居民意见。对存在不同意见的,社区应牵头做好居民解释沟通工作。居民合理的意见应予采纳,并对改造方案进行优化调整。
(四)方案联合审查。当地住建部门组织自然资源、发改、财政、城管等部门及管线单位,对技术方案、预算投资进行联合审查。
三、开展项目审批
本阶段由建设单位牵头组织实施,当地住建部门做好指导把关。
(一)立项、用地、规划审批。建设单位组织修改完善改造方案,进行立项、用地、规划审批。鼓励采用EPC、全过程工程咨询服务等,创新项目建设组织形式。
(二)确定施工、监理单位。对于发包前无法准确确定施工图预算的项目,建设单位可采取暂定预算价下浮方式先行组织施工发包。不属于依法必须招标的项目或政府采购项目,市、县(区)住建部门组织摸底公布一批专业化、实力强、口碑好、信誉优施工、监理单位,供建设单位择优选择。
四、实施改造施工
本阶段由建设单位负责具体实施,住建、通信管理部门及相关管线单位积极配合。
(一)质量安全监管。小区改造工作专班会同施工单位制定科学施工方案,减少扰民,确保施工质量和安全文明施工。施工现场要公布投诉热线电话,接受居民咨询及监督。当地建设工程质量安全监督机构要全程介入,做好施工过程监督。住建部门加强对施工现场的监督检查,强化对隐蔽工程全过程监管,杜绝施工扰民。
(二)技术服务指导。设计、施工、管线等技术团队要全过程现场跟踪技术服务。设计单位应指派设计人员参与施工全过程技术指导,根据现场情况调整或变更设计,及时解决现场技术问题,并就调整或者变更设计的技术合理性和经济性向建设单位书面说明。涉及重大内容、投资改变的,履行报批手续后要在小区现场公示。
五、竣工验收及长效管理
本阶段由街道办事处、城关镇政府负责牵头组织。
(一)竣工验收。项目完工后,由建设单位组织街道(城关镇)、社区、业主委员会(或业主代表)和设计、施工、监理、管线等单位共同验收,及时督促整改存在问题。验收通过后,及时完成竣工财务决算,做好竣工项目的资料整理、归档和移交工作。各地要组织居民对改造实效进行评价和反馈。
(二)建立长效管理机制。有条件的街道(城关镇)可将若干个老旧小区捆绑打包,委托物业服务企业管理。推动住宅小区实行业主自主管理或者聘请物业服务企业管理。对未实行自主管理又未聘请物业服务企业的老旧小区,街道(城关镇)、社区可委托准物业服务机构实行托底过渡管理,开展环境卫生、门卫等基本物业服务,逐步提高物业服务费缴交率,尽快实现改造小区物业服务自主管理。
附件3
相关资金支持政策
对老旧小区改造中符合相关省级专项资金使用对象条件的项目,优先安排资金;对需支付老旧小区改造个人出资费用的生活困难人员等,给予相应临时补助或送温暖慰问补助。
一、相关设施建设奖补
(一)2020年,省级安排资金0.5亿元对居家社区养老服务照料中心每个项目平均补助100万元。符合条件的城乡社区综合服务站建设项目,设区市可从省级下达的城乡社区综合服务建设经费中统筹安排补助。
责任单位:省发改委
(二)从省级体彩公益金中每年安排补助资金,用于补助改造小区、片区的健身路径、小型笼式运动场和室内健身房配建。
责任单位:省体育局
(三)对配套建设公办幼儿园的,按相关标准予以补助,上限不超过480万元。对符合中小学校舍安全保障长效机制专项资金使用范围的建设项目,优先安排专项资金。
责任单位:省教育厅
(四)对国有企业家属区“三供一业”分离移交工作,符合《国务院办公厅转发国务院国资委、财政部〈关于国有企业职工家属区“三供一业”分离移交工作指导意见〉的通知》(国办发〔2016〕45号)文件规定的改造费用,由企业和政府共同分担。其中省国资委出资的国有企业家属区“三供一业”分离移交费用,省级财政费用给予50%补助;设区市、平潭综合实验区的国有企业家属区“三供一业”分离移交费用,由各地政府明确解决办法。
责任单位:省国资委
二、困难群体补助
(一)对需支付个人承担完善类、提升类项目建设费用的低保户、特困供养人员、困难计生户、贫困残疾人户,按个人出资部分的一定比例予以临时救助,其中:特困供养人员个人出资部分给予全额救助;低保户、困难计生户、贫困残疾人户按个人出资部分的70%给予临时救助;以上对象如有重叠,采取“就高不就低”原则实施临时救助。
责任单位:省民政厅
(二)对需支付老旧小区改造个人出资费用的生活困难职工,可列为送温暖对象予以慰问补助,每户1000元以上。
责任单位:省总工会
(三)对老旧小区改造项目受益对象中,有提出申请且符合家庭无障碍改造条件的残疾人户,优先予以安排,给予一定补助。
责任单位:省残联
扫一扫手机阅读




