
福建省人民政府办公厅关于印发福建省进一步
精简企业投资项目前置审批事项实施方案的通知
闽政办〔2019〕16号
各市、县(区)人民政府,平潭综合实验区管委会,省人民政府各部门、各直属机构,各大企业,各高等院校:
《福建省进一步精简企业投资项目前置审批事项实施方案》已经省政府同意,现印发给你们,请认真组织实施。
福建省人民政府办公厅
2019年3月17日
福建省进一步精简企业投资项目
前置审批事项实施方案
为贯彻落实中共中央办公厅、国务院办公厅《关于深入推进审批服务便民化的指导意见》、国务院办公厅《关于印发全国深化“放管服”改革转变政府职能电视电话会议重点任务分工方案的通知》(国办发〔2018〕79号)、国务院办公厅《关于开展工程建设项目审批制度改革试点的通知》(国办发〔2018〕33号)等文件精神,深化“放管服”改革,激发社会投资活力,发挥投资对优化供给结构的关键性作用,现就进一步精简企业投资项目前置审批事项制定如下实施方案。
一、精简原则
进一步清理、精简企业投资项目前置审批事项,按照落实企业投资自主权,提高效率、优化服务和加强事中事后监管的要求,推进审批环节最少化,重点把握好以下原则。
(一)依法依规。凡没有法律、行政法规依据,未列入国务院决定保留行政审批事项目录的,一律取消审批。由我省地方性法规设立的审批事项,对于没有保留必要的,按程序提请立法机关通过修法取消审批。
(二)能简则简。法律法规没有明确规定为前置审批的,审批机关能够通过征求相关部门意见或者能够通过后续监管解决的事项,一律取消审批。
(三)能并则并。对确需保留的审批事项,加大优化整合力度。按照行政审批“三集中”改革要求,对同一部门实施的管理内容相近或者属于同一办理阶段的多个审批事项,能够整合的应整合为一个审批事项;属于同一层级地方政府办理的事项,应通过网上办事大厅办理,进一步优化流程、提高效率。
二、进一步精简企业投资项目核准前置事项
(一)保留2项(其中用地预审意见与海域使用预审意见作为1项)
自然资源(规划)部门2项:选址意见书、用地(海域使用)预审意见。
(二)取消5项
1.对法律法规没有明确规定为核准前置条件的“民用机场安全环境保护意见”“运输机场范围内不含民航专业的建设项目应在预可行性报告报批前履行备案程序”“通航安全意见”等3个事项,不再作为核准前置审批事项,改由核准机关负责征求相关部门意见。
2.对法律法规没有明确规定、我省地方性法规明确规定为核准前置条件的“地震安全性评价”“在海堤管理和保护范围内修建码头等建筑物的审核意见”等2个事项,通过修订《福建省防震减灾条例》《福建省沿海滩涂围垦办法》,不再作为核准前置条件。
三、进一步清理规范企业投资项目报建审批事项
(一)保留27项
1.自然资源(规划)部门10项:建设用地(含临时用地)规划许可证核发、乡村建设规划许可证核发、建设工程(含临时建设)规划许可证核发、验线、农用地转用审批、土地征收审批、供地审批(建设用地批准书核发)、建设项目压覆重要矿床审批、海域使用权审核审批、无居民海岛开发利用审核。
2.住建部门2项:超限高层建筑工程抗震设防审批、建设工程消防设计审核。
3.交通运输部门4项:港口岸线使用审批、航道通航条件影响评价审核、公路建设项目施工许可、特殊占用公路及公路用地、建筑控制区行为审批。
4.林业主管部门1项:风景名胜区内建设活动审批。
5.农业农村部门1项:农业灌排影响意见书。
6.水行政主管部门2项:生产建设项目水土保持方案审批、移民安置规划审核意见。
7.节能管理部门1项:节能审查意见。
8.应急管理部门1项:建设项目安全审查(含建设项目安全条件审查、安全设施的设计审查)。其中,煤矿建设项目安全设施设计审查由煤矿安全监察部门负责。
9.国家安全部门1项:涉及国家安全事项的建设项目审批。
10.人防主管部门1项:应建防空地下室的民用建筑项目报建审批。
11.卫生健康部门1项:医疗机构建设项目可能产生放射性职业病危害预评价审核意见。
12.海事部门1项:水上水下活动许可证。
13.气象主管机构1项:防雷装置设计审核(除房屋建筑工程和市政基础设施工程以外的易燃易爆建设工程和场所以及需要进行特殊论证的大型项目)。
(二)将33项报建审批事项整合为11项
1.将住建部门“历史文化街区、名镇、名村核心保护范围内拆除历史建筑以外的建筑物、构筑物或者其他设施”“历史建筑实施原址保护审批”“历史建筑外部修缮装饰、添加设施以及改变历史建筑的结构或者使用性质审批”等3项,合并为“历史建筑保护审批”1项。
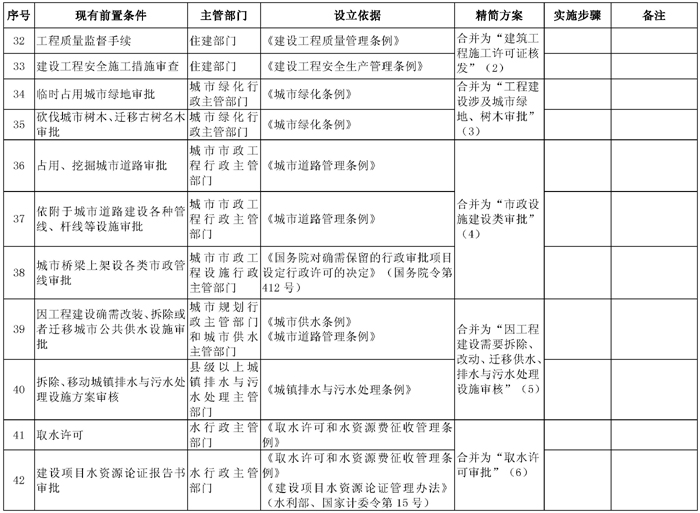
2.将住建部门在施工许可阶段办理的“建筑工程施工许可证核发”“工程质量监督手续”“建设工程安全施工措施审查”等3项,合并为“建筑工程施工许可证核发”1项。
3.将住建(市政)部门“临时占用城市绿地审批”“砍伐城市树木、迁移古树名木审批”等2项,合并为“工程建设涉及城市绿地、树木审批”1项。
4.将住建(市政)部门“占用、挖掘城市道路审批”“依附于城市道路建设各种管线、杆线等设施审批”“城市桥梁上架设各类市政管线审批”等3项,合并为“市政设施建设类审批”1项。
5.将住建(市政)部门“因工程建设确需改装、拆除或者迁移城市公共供水设施审批”“拆除、移动城镇排水与污水处理设施方案审核”等2项,合并为“因工程建设需要拆除、改动、迁移供水、排水与污水处理设施审核”1项。
6.将水行政主管部门“取水许可”“建设项目水资源论证报告书审批”等2项,合并为“取水许可审批”1项。
7.将水行政主管部门“非防洪建设项目洪水影响评价报告审批”“水工程建设规划同意书审核”“河道管理范围内工程建设方案审批”“国家基本水文测站上下游建设影响水文监测工程的审批”等4项,合并为“洪水影响评价类审批”1项。
8.将生态环境部门“海洋工程建设项目环境影响报告书核准”“建设项目环境影响评价审批”等2项,合并为“建设项目(含海洋工程)环境影响评价审批”1项。
9.将文物主管部门“文物保护意见”“文物保护单位的保护范围内进行其他建设工程或者爆破、钻探、挖掘等作业的许可”“文物保护单位的建设控制地带内进行建设工程的许可”“进行大型基本建设工程前在工程范围内有可能埋藏文物的地方进行考古调查、勘探的许可”“配合建设工程进行考古发掘的许可”等5项,合并为“建设工程文物保护和考古许可”1项。
10.将林业主管部门“在林业部门管理的自然保护区建立机构和修筑设施审批”“勘察、开采矿藏和各项建设工程占用或者征收、征用林地审核”等2项,合并为“建设项目使用林地审批”1项。
11.将“水运工程设计文件审查”“公路建设项目设计审批”“水利基建项目初步设计文件审批”“民航专业工程及含有中央投资的民航建设项目初步设计审批”“煤矿项目核准后开工前地方煤炭行业管理部门实施的初步设计审批”等5项,合并为“重要项目初步设计审批”1项。该合并事项中的每个事项仍由各行业主管部门依据职责分别审批,不另设牵头部门。
(三)取消9项
1.对于法律作出相关规定但未明确为前置条件的“贯彻国防要求审查意见”“军事设施保护意见”等2个事项,根据国务院《关于印发清理规范投资项目报建审批事项实施方案的通知》(国发〔2016〕29号)、国务院办公厅《关于印发精简审批事项规范中介服务实行企业投资项目网上并联核准制度工作方案的通知》(国办发〔2014〕59号),改为项目开工前由县级以上人民政府有关主管部门按规定征求军队有关部门(军事机关)意见,不列入报建审批事项。
2.对法律法规没有明确规定、由部门规章作出规定的“水利建设工程招标文件备案”事项,根据国发〔2016〕29号文,不再作为报建审批事项,改为公共服务事项,由企业按法律法规规定向相关主管部门报备。
3.对法律、行政法规没有明确规定、由我省地方性法规设定的“征收县级以上文物保护单位保护范围内土地的审核意见”事项,通过修订《福建省文物保护管理条例》,不再作为报建审批事项,改为由自然资源部门负责征求文物管理部门意见。
4.对目前法律法规已明确作为涉及安全的强制性评估事项,不再作为报建审批事项,但需严格按照国家有关规定执行,包括“建设项目安全预评价”“地质灾害危险性评估”“重大规划、重点工程项目气候可行性论证”“职业病危害预评价”“地震安全性评价”等5项。
四、工作要求
(一)明确职责分工。省级有关部门要抓紧按程序做好涉及地方性法规和省政府规章修改工作。对精简后保留及整合的审批事项,省级各有关部门要按照“一个窗口对外”的要求,合理确定管理层级,除安全生产、环境保护等涉及人民群众生命健康安全、生态安全等重大事项外,均要减环节、减材料、减时限、减费用,逐项编制标准化工作规程和办事指南;对取消的投资项目审批事项,及时研究制订配套措施,采取多种形式加强事中事后监管。省自然资源、住建、水利、文旅、林业等部门负责确定所整合报建审批事项的申请报告范本和申报材料清单,确保全省范围内“一个事项,一套清单”。省应急管理、卫生健康、气象、地震等部门对涉及安全的强制性评估要抓紧研究制定工作细则,通过细化标准、严格监管,确保安全措施落实到位。
(二)提升服务水平。各级各有关部门要弘扬“马上就办、真抓实干”优良传统作风,进一步解放思想、转变观念,建立透明、规范、高效的协同监管机制,规范投资建设行为和市场秩序。要将同一层级地方政府实施的投资项目审批事项统一纳入行政服务中心,依托行政服务中心实施并联办理、联合审批,运用“多规合一”“多评合一”“多审合一”“区域评估”等模式,对同一阶段需要办理的各类审批事项实行同步审查审批,加快完善“一口受理、同步审批、限时办结、信息共享”的并联审批机制,着力提升“互联网+政务服务”水平,强化部门审批系统与投资项目在线审批监管平台的功能对接,通过投资项目统一代码及时将项目审查审批事项受理、办结等各个环节信息通过福建省网上办事大厅推送至省投资项目在线审批监管平台,推进投资项目审批各环节信息全流程联网共享。
(三)加强衔接指导。省级各有关部门要加强与国家相关部门的工作衔接,加强对本系统清理规范工作的指导和监督,对保留和整合的审批事项,合理划分省、市、县三级管理权限,优化审批流程,进一步细化相关标准。要加强调查研究,充分听取市场主体意见,结合实际,进一步加大前置审批事项精简力度,优化办理流程,提高办事效率。要严格遵循政务公开原则,加大对清理规范工作的宣传力度,使有关企业和群众及时了解有关政策要求,确保各项政策措施落实到位。
附件:福建省企业投资项目前置条件精简方案









扫一扫手机阅读




