
福建省人民政府关于公布2018年
享受国务院政府特殊津贴人员名单的通知
闽政文〔2019〕65号
各市、县(区)人民政府,平潭综合实验区管委会,省人民政府各部门、各直属机构,各大企业,各高等院校:
经国务院批准,我省林春生等65位高级专业技术人才、林玉登等7位高技能人才,享受2018年国务院政府特殊津贴,现予公布。有关事项通知如下:
一、根据党中央和国务院关于继续实行政府特殊津贴制度的有关规定,享受国务院政府特殊津贴人员每人一次性发放20000元津贴,由中央财政专项列支拨款,免征个人所得税。
二、政府特殊津贴制度是党中央和国务院关心爱护广大专业技术人才、高技能人才,加强高层次、高技能人才队伍建设的一项重大举措,具有重要意义。各地各部门要以习近平新时代中国特色社会主义思想为指导,把实施政府特殊津贴制度作为实施人才强国战略、创新驱动发展战略的重要举措切实抓紧抓好。
三、省人力资源和社会保障厅要鼓励支持用人单位设立“国务院政府特殊津贴专家工作室”,进一步加大对享受政府特殊津贴人员开展科学研究、技术活动的支持。各有关单位要采取多种措施,为充分发挥享受政府特殊津贴人员的作用创造条件,支持他们在科技创新、成果转化、人才培养、决策咨询等方面发挥积极作用。要利用多种形式,大力宣传享受政府特殊津贴人员的突出业绩和重大贡献,弘扬他们矢志爱国奉献、勇于创新创造的精神,营造尊重劳动、尊重知识、尊重人才、尊重创造的良好环境。享受政府特殊津贴人员要珍惜荣誉,增强社会责任感,带动广大高层次、高技能人才为建设机制活、产业优、百姓富、生态美的新福建作出更大贡献。
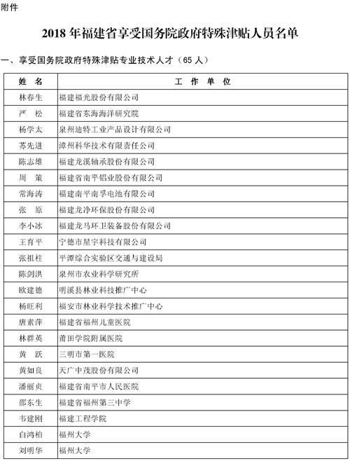
附件:2018年福建省享受国务院政府特殊津贴人员名单
福建省人民政府
2019年3月20日



扫一扫手机阅读




