
福建省人民政府办公厅关于印发
福建省基本公共服务领域省与市县共同财政事权
和支出责任划分改革实施方案的通知
闽政办〔2018〕95号
各市、县(区)人民政府,平潭综合实验区管委会,省人民政府各部门、各直属机构,各大企业,各高等院校:
经研究,现将《福建省基本公共服务领域省与市县共同财政事权和支出责任划分改革实施方案》印发给你们,请认真组织实施。
福建省人民政府办公厅
2018年12月22日
福建省基本公共服务领域省与市县共同财政事权和支出责任划分改革实施方案
为贯彻落实《国务院办公厅关于印发基本公共服务领域中央与地方共同财政事权和支出责任划分改革方案的通知》(国办发〔2018〕6号)精神,按照《福建省人民政府关于印发福建省省与市县财政事权和支出责任划分改革实施方案的通知》(闽政〔2017〕51号)和《福建省人民政府关于印发福建省推进基本公共服务均等化行动计划的通知》(闽政〔2018〕16号)要求,结合我省实际,现就基本公共服务领域省与市县共同财政事权和支出责任划分改革,制定如下实施方案:
一、总体要求
(一)总体思路
以习近平新时代中国特色社会主义思想为指导,全面贯彻落实党的十九大和十九届二中、三中全会精神,紧紧围绕统筹推进“五位一体”总体布局和协调推进“四个全面”战略布局,牢固树立和落实新发展理念,坚持以人民为中心的发展思想,按照中央深化财税体制改革的统一部署,在中央与地方财政事权和支出责任划分总体框架下,紧密结合我省实际,稳妥推进基本公共服务领域省与市县共同财政事权和支出责任划分改革,促进省以下各级政府更好履职尽责,提高基本公共服务供给效率,推进基本公共服务均等化,逐步建立起权责清晰、财力协调、区域均衡、标准合理、保障有力的基本公共服务体系和保障机制,在发展中补齐民生短板,不断满足人民日益增长的美好生活需要,推动我省经济社会发展再上新台阶。
(二)基本原则
全面落实中央要求。准确把握中央改革目标取向、政策意图和推进节奏,坚持财政事权由中央决定,维护中央权威。依据中央相关规定和授权范围,紧密结合我省实际,从涉及人民群众基本生活和发展需要、需优先和重点保障的主要基本公共服务事项着手,合理制定保障标准,清晰划分省与市县支出责任,全面承接和完成好改革任务,确保中央改革精神及时有效落实。
合理确定保障标准。既要加快推进基本公共服务均等化,适时调整全省基础标准,逐步提高保障水平,兜牢基本民生保障底线;又要量力而行,兼顾各级财政承受能力,不设定过高民生标准,不超越经济社会发展阶段作过高承诺,有效防范风险,增强财政可持续能力。
清晰划分支出责任。充分体现基本公共服务的公共性、普惠性,保持各级支出责任基本不变。根据各项基本公共服务事项的受益范围和均等化程度等因素,区分情况确定省与市县的支出责任、承担方式及比例,理顺各级支出责任,实现权责匹配。
积极稳妥协同推进。基本公共服务领域省与市县共同财政事权和支出责任划分是一个动态调整、不断完善的过程,既要加强顶层设计,明确改革路径和方式,又要加强与各领域改革的衔接,既通过相关领域改革为推进财政事权和支出责任划分创造条件,又将财政事权和支出责任划分改革体现和充实到各领域改革中,形成良性互动、协同推进的局面。
二、主要内容
(一)明确基本公共服务领域省与市县共同财政事权范围
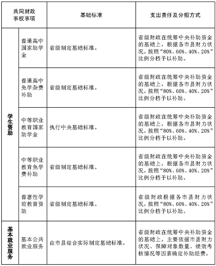
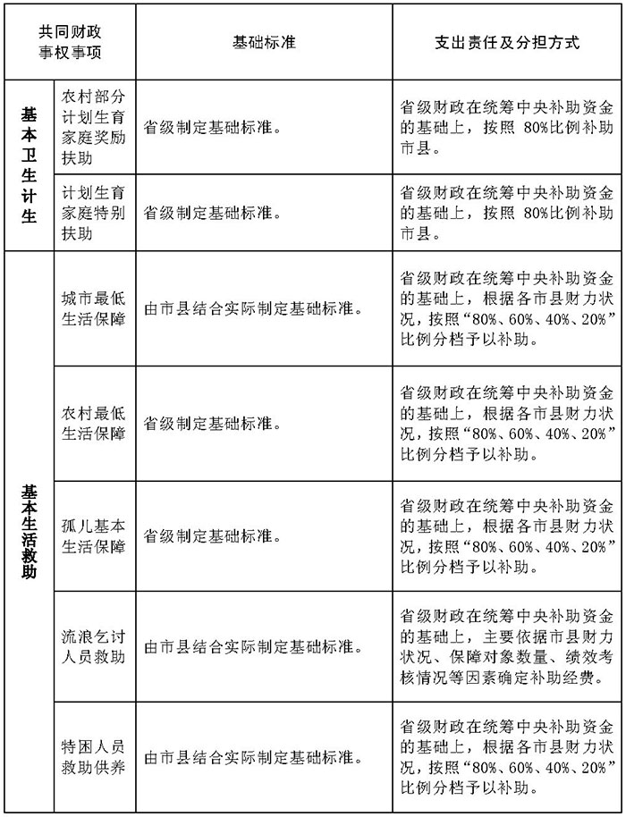
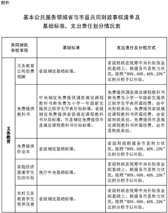
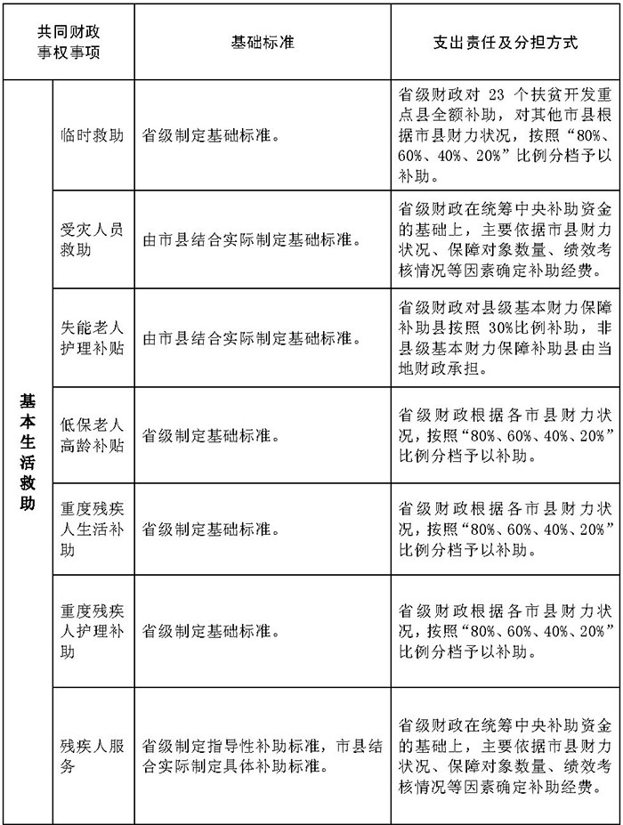
根据中央改革精神和闽政〔2017〕51号、闽政〔2018〕16号文件要求,将涉及人民群众基本生活和发展需要、现有管理体制和政策比较清晰、由省与市县共同承担支出责任、以人员或家庭为补助对象或分配依据、需要优先和重点保障的主要基本公共服务事项,首先纳入省与市县共同财政事权范围,目前暂定为十大类36项:一是义务教育,包括义务教育公用经费保障、免费提供教科书、免费提供作业本、家庭经济困难学生生活补助、农村义务教育学生营养改善5项;二是学生资助,包括普通高中国家助学金、普通高中免学杂费补助、中等职业教育国家助学金、中等职业教育免学费补助、普惠性学前教育资助5项;三是基本就业服务,包括基本公共就业服务1项;四是基本养老保险,包括城乡居民基本养老保险补助1项;五是基本医疗保障,包括城乡居民基本医疗保险补助、城乡医疗救助、疾病应急救助3项;六是基本卫生计生,包括基本公共卫生服务、重大公共卫生服务、农村部分计划生育家庭奖励扶助、计划生育家庭特别扶助4项;七是基本生活救助,包括城市最低生活保障、农村最低生活保障、孤儿基本生活保障、流浪乞讨人员救助、特困人员救助供养、临时救助、受灾人员救助、失能老人护理补贴、低保老人高龄补贴、重度残疾人生活补助、重度残疾人护理补助、残疾人服务12项;八是基本住房保障,包括城镇保障性安居工程1项;九是基本公共文化体育,包括公共文化设施免费开放、公共体育场馆开放2项;十是基本社会服务,包括抚恤优待、退役士兵一次性经济补助2项。
已在闽政〔2017〕51号、闽政〔2018〕16号文中明确但暂未纳入上述范围的事项,在分领域省与市县财政事权和支出责任划分改革中,根据事权属性分别明确为省级财政事权、市县财政事权或省与市县共同财政事权。基本公共服务领域共同财政事权范围,随着经济社会发展和相关领域管理体制改革相应进行调整。
(二)制定基本公共服务保障全省基础标准
全省基础标准由省政府制定和调整,要保障人民群众基本生活和发展需要,兼顾财力可能,并根据经济社会发展逐步提高,所需资金按省级确定的支出责任分担方式负担。免费提供教科书、家庭经济困难学生生活补助、中等职业教育国家助学金、城乡居民基本医疗保险补助、基本公共卫生服务5项,执行中央制定的基本公共服务保障国家基础标准;义务教育公用经费保障、免费提供作业本、农村义务教育学生营养改善、普通高中国家助学金、普通高中免学杂费补助、中等职业教育免学费补助、普惠性学前教育资助、城乡居民基本养老保险补助、城乡医疗救助、农村部分计划生育家庭奖励扶助、计划生育家庭特别扶助、农村最低生活保障、孤儿基本生活保障、临时救助、低保老人高龄补贴、重度残疾人生活补助、重度残疾人护理补助、抚恤优待18项,制定全省基本公共服务保障基础标准。对公共文化设施免费开放等其余13项不易或暂不具备条件制定全省基础标准的事项,市县可结合实际制定地区标准,待具备条件后,由省级制定全省基础标准。
市县在确保全省基础标准全部落实到位的前提下,可考虑经济、物价水平等因素制定相对较高的本地区标准,但应事先按程序上报省级财政及相关部门备案后执行,所需资金自行负担。支出水平超越省级基础标准和财政承受能力的地区,要及时调整相关标准。市县要将自有财力和上级转移支付优先用于基本公共服务项目,承担提供基本公共服务的兜底责任。法律法规或党中央、国务院和省委、省政府另有规定的,从其规定。
(三)规范基本公共服务领域省与市县共同财政事权的支出责任分担方式
根据全省经济社会发展总体格局、各项基本公共服务的不同属性以及财力实际状况,基本公共服务领域省与市县共同财政事权的支出责任主要实行省与市县按比例分担(省级财政含中央补助资金),并保持基本稳定。具体明确和规范如下:
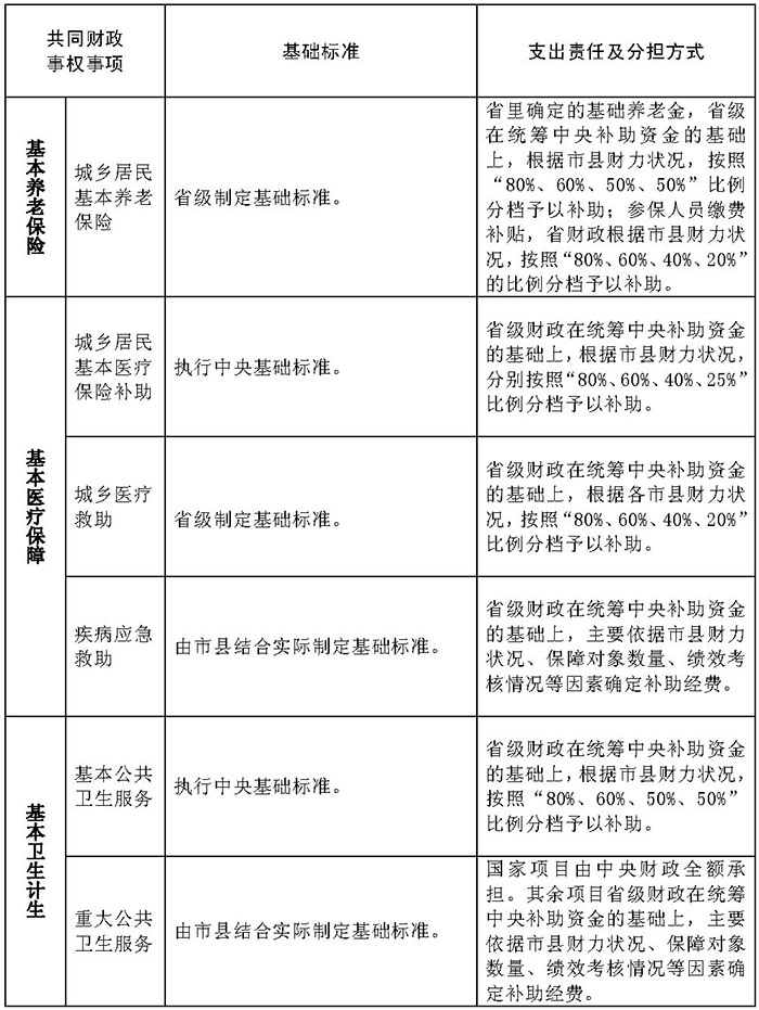
一是义务教育公用经费保障、免费提供作业本、家庭经济困难学生生活补助、农村义务教育学生营养改善、普通高中国家助学金、普通高中免学杂费补助、中等职业教育国家助学金、中等职业教育免学费补助、普惠性学前教育资助、城乡医疗救助、城市最低生活保障、农村最低生活保障、孤儿基本生活保障、特困人员救助供养、低保老人高龄补贴、重度残疾人生活补助、重度残疾人护理补助17个事项,省级财政按照“80%、60%、40%、20%”比例分档补助市县。
二是免费提供教科书等12个按比例分担、按项目分担或按标准定额补助的事项,暂按现行政策执行,具体如下:免费提供教科书,免费提供国家和省级规定课程教科书和免费为小学一年级新生提供正版学生字典所需经费,由省级财政承担;免费提供市县规定课程教科书所需经费,由市县财政承担。城乡居民基本养老保险补助,对全省基础养老金标准部分,省级财政按照“80%、60%、50%、50%”比例分档补助市县;对参保人员缴费补贴部分,省级财政按照“80%、60%、40%、20%”比例分档补助市县。城乡居民基本医疗保险补助,省级财政按照“80%、60%、40%、25%”比例分档补助市县。基本公共卫生服务,省级财政按照“80%、60%、50%、50%”比例分档补助市县。农村部分计划生育家庭奖励扶助和计划生育家庭特别扶助,省级财政按照80%比例补助市县。临时救助,省级财政对23个扶贫开发重点县全额补助,对其他市县按照“80%、60%、40%、20%”比例分档予以补助。失能老人护理补贴,省级财政对县级基本财力保障补助县按照30%比例补助。公共文化设施免费开放、公共体育场馆开放和退役士兵一次性经济补助,省级财政按规定的补助标准定额补助市县。抚恤优待,省级财政分项按全省基础标准和省级分担比例补助市县。
三是基本公共就业服务、疾病应急救助、重大公共卫生服务、流浪乞讨人员救助、受灾人员救助、残疾人服务、城镇保障性安居工程7个事项,省级分担比例和补助标准主要依据市县财力状况、保障对象数量、绩效考核情况等因素确定。
按照保持现有省与市县财力格局总体稳定的原则,省对市县转移支付补助分档维持现行规定。上述分担比例及今后动态调整涉及省与市县支出基数划转的,按预算管理有关规定办理。对上述共同财政事权支出责任市县承担部分,由市县通过自有财力和一般性转移支付统筹安排。省级加大均衡性转移支付力度,促进地区间财力均衡。党中央、国务院和省委、省政府明确规定比照享受相关区域政策的地区继续按相关规定执行。
(四)调整完善转移支付制度
根据中央对地方转移支付制度调整情况,在一般性转移支付下设立共同财政事权分类分档转移支付,原则上将改革前一般性转移支付和专项转移支付安排的基本公共服务领域共同财政事权事项,统一纳入共同财政事权分类分档转移支付,完整反映和切实履行中央和省级承担的基本公共服务领域共同财政事权的支出责任。
(五)推进设区市以下支出责任划分改革
省级财政要加强对设区市以下共同财政事权和支出责任划分改革的指导。对市县承担的基本公共服务领域共同财政事权的支出责任,设区市政府要考虑本地区实际,根据各项基本公共服务事项的重要性、受益范围和均等化程度等因素,结合设区市以下财政体制,合理划分市与所辖县(市、区)的支出责任,强化设区市政府在推进本行政区域内基本公共服务均等化等方面的职责,统筹制定本地区保障标准。
三、保障措施
(一)加强组织领导。开展基本公共服务领域省与市县共同财政事权和支出责任划分改革,是贯彻落实党的十九大精神和中央决策部署的重要举措,是推进分领域省与市县财政事权和支出责任划分改革的重要引领。各级各部门要充分认识改革的重要性、紧迫性和艰巨性,以高度的责任感、使命感和改革创新精神,周密安排部署,精心组织实施,密切协调配合,确保改革顺利实施。
(二)明确管理职责。省级财政要根据全省基础标准及分担比例等因素,优先足额安排并提前下达、及时拨付相关转移支付资金,切实加强对市县财政履行支出责任的指导和监督,并通过调整收入划分、加大转移支付力度,增强市县政府基本公共服务保障能力。省委组织部、省教育厅、省民政厅、省人社厅、省住建厅、省文旅厅、省卫健委、省退役军人厅、省应急厅、省体育局、省医保局、省残联等部门要落实主体责任,承接基本公共服务相关领域财政事权与支出责任划分改革和管理体制改革,调整完善省以下制度政策,指导和督促市县落实相关保障标准。市县政府要完整、规范编制基本公共服务项目预算,加大预算公开力度,确保承担的支出责任落实到位,保障基本公共服务有效提供。
(三)推进数据共享。加快基本公共服务大数据平台建设,财政及相关部门要建立规范的数据采集制度,统一数据标准,推动跨部门、跨地区、跨行业信息互联和资讯交换共用,积极运用大数据先进理念、技术和资源,收集汇总各项基本公共服务相关数据,提高政府基本公共服务能力,推进政府公共服务职能转变。
(四)强化监督问效。加强对基本公共服务事项基础标准落实、基础数据真实性、资金管理使用规范性、服务便利可及性等方面的监督检查。按照“谁使用、谁负责”的原则,对基本公共服务项目全面实施绩效管理,不断提高资金使用效益和基本公共服务质量。
四、实施时间
本方案自2019年1月1日起实施。
附件:基本公共服务领域省与市县共同财政事权清单及基础标准、支出责任划分情况表






扫一扫手机阅读




