
福建省人民政府关于将17项省级行政许可等
事项下放(委托)开发区、新区实施的通知
闽政文〔2018〕298号
各市、县(区)人民政府,平潭综合实验区管委会,省人民政府各部门、各直属机构,各大企业,各高等院校:
为深化“放管服”改革,进一步优化营商环境,经研究,决定将17项省级行政许可等事项下放(委托)部分开发区、新区实施。现就有关事项通知如下:
一、实施范围。8个国家级经济技术开发区(福州元洪投资区,福州、福清融侨、漳州招商局、东山、泉州、龙岩、东侨等经济技术开发区)、7个国家级高新技术产业开发区(福州、厦门火炬、漳州、泉州、三明、莆田、龙岩等高新技术产业开发区)、福州新区和武夷新区。
二、扎实做好衔接落实。对下放(委托)部分开发区、新区实施的省级行政许可等事项,省直相关部门要加强业务指导和培训,相关开发区、新区所在的设区市政府要主动做好对接工作。下放或委托的事项原则上由开发区、新区所在地的设区市政府相关部门在开发区、新区范围内实施;开发区、新区具备承接能力和条件的,也可直接组织实施。要结合贯彻落实《国务院关于在全国推开“证照分离”改革的通知》(国发〔2018〕35号)精神,做好下放(委托)的省级行政许可等事项与推开“证照分离”改革的衔接工作,着力破解“准入不准营”问题,不断降低市场准入门槛。机构改革过程中职责划转的,应加强业务工作衔接,确保工作不断档、不出现监管空白,确保职责正常履行。
三、进一步简化优化流程。各级各部门要坚持“马上就办,真抓实干”的优良作风,以服务开发区、新区经济发展和企业需求为导向,进一步规范管理、再造流程、优化服务,建立健全“一站式”办结的审批机制和“一口受理、一表申报、并联审批、统发证照”的服务模式,努力营造更加便捷、更加高效的营商环境。
四、切实加强事中事后监管。按照“谁审批、谁监管”“谁主管、谁监管”和属地管理原则,省级行政许可等事项下放(委托)后,省直相关部门要进一步梳理明确监管责任,切实加强事中事后监管;相关开发区、新区所在地的设区市政府要探索创新监管方式,建立健全以事中、事后监管为主的综合监管模式,完善“双随机一公开”监管机制,健全守信激励和失信惩戒的社会信用体系,确保监管责任落细落小落实。
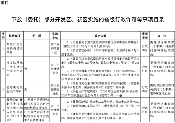
附件:下放(委托)部分开发区、新区实施的省级行政许可等事项目录
福建省人民政府
2018年11月1日




扫一扫手机阅读




