
福建省人民政府关于
宣布废止一批省政府文件的决定
闽政〔2018〕24号
各市、县(区)人民政府,平潭综合实验区管委会,省人民政府各部门、各直属机构,各大企业,各高等院校:
为落实党中央、国务院关于完善产权保护制度依法保护产权的部署,营造平等保护各种所有制经济产权和合法权益的法治环境,按照《国务院办公厅关于开展涉及产权保护的规章、规范性文件清理工作的通知》(国办发〔2018〕29号)的要求,省政府办公厅印发了《福建省人民政府办公厅关于印发做好涉及产权保护的规章、规范性文件清理工作方案的通知》(闽政办〔2018〕51号),按照该通知的部署,现已完成对省政府及省政府办公厅涉及产权保护的规范性文件清理工作。
经省政府第18次常务会议研究决定,宣布废止省政府及省政府办公厅文件75件,并在省政府门户网站上公布(其中不予公开3件和依申请公开3件另行通知)。凡宣布废止的省政府及省政府办公厅文件,自本决定印发之日起一律停止执行。
各省直有关起草部门要认真做好本系统内的宣传贯彻工作,严格执行本废止决定,确保被宣布废止的文件不再作为行政管理的依据,同时要立足于上位法的修改情况、改革措施的实施情况以及我省实际,对一些制定时间久远的各类规范性文件要进一步梳理,凡是不符合上位法的规定、与国家改革措施相抵触、不适应当前经济社会发展实际需要的文件要及时予以废止或者调整完善,确保应废尽废、应改尽改。
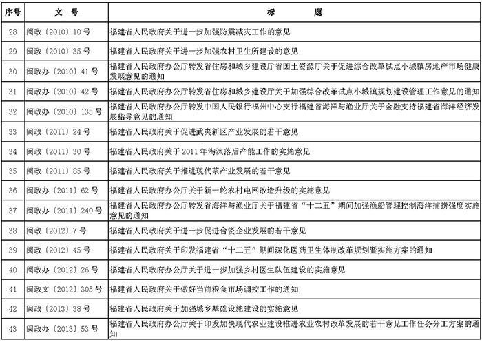
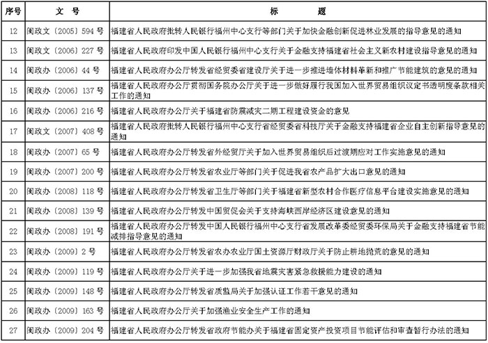
附件:宣布废止的省政府及省政府办公厅文件目录(69件)
福建省人民政府
2018年11月7日





扫一扫手机阅读




