
福建省人民政府关于印发福建省全面推开
“证照分离”改革实施方案的通知
闽政〔2018〕23号
各市、县(区)人民政府,平潭综合实验区管委会,省人民政府各部门、各直属机构:
《福建省全面推开“证照分离”改革实施方案》已经省政府研究同意,现印发给你们,请认真组织实施。
福建省人民政府
2018年11月7日
福建省全面推开“证照分离”改革实施方案
为贯彻落实《国务院关于在全国推开“证照分离”改革的通知》(国发〔2018〕35号),结合我省实际,特制定本方案。
一、指导思想
全面贯彻党的十九大和十九届二中、三中全会精神,坚持以习近平新时代中国特色社会主义思想为指导,按照党中央、国务院决策部署,牢固树立和贯彻落实新发展理念,紧紧围绕简政放权、放管结合、优化服务,落实“证照分离”改革要求,进一步厘清政府与市场关系,全面改革审批方式,精简涉企证照,加强事中事后综合监管,创新政府管理方式,进一步营造稳定、公平、透明、可预期的市场准入环境,充分释放市场活力,推动经济高质量发展。
二、工作目标
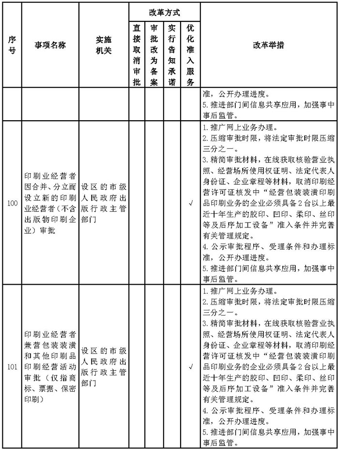
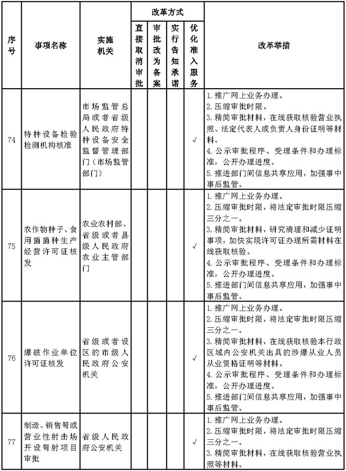
2018年11月10日起,根据国务院公布的《第一批全国推开“证照分离”改革的具体事项表》,在全省范围内对106项涉企行政审批事项(见附件)分别按照直接取消审批、审批改为备案、实行告知承诺、优化准入服务等四种方式实施“证照分离”改革。加强事中事后监管,建立部门间信息共享、协同监管和联合奖惩机制,形成全过程监管体系。按照国务院统一部署,建立长效机制,做到成熟一批复制推广一批,逐步减少涉企行政审批事项,在全省有序推开“证照分离”改革,对涉及市场准入的行政审批事项按照“证照分离”改革模式进行分类管理,为企业进入市场提供最大便利。
三、工作内容
(一)制定具体管理措施
省级有关部门对照《福建省第一批全省推开“证照分离”改革的具体事项表》,认领属于本系统的“证照分离”改革事项,细化改革举措和事中事后监管措施,逐一制定出台直接取消审批、审批改为备案、实行告知承诺、优化准入服务的具体管理措施。涉及改革事项属国家部委、市、县事权的,由所属省级部门负责制定具体管理措施。
对直接取消审批、审批改为备案的行政审批事项,要有针对性地制定后续监管措施,其中对审批改为备案的,要明确备案所需报送材料;对实行告知承诺的行政审批事项,要制作告知承诺书、并向申请人提供示范文本,一次性告知申请人审批条件和所需材料,对申请人承诺符合审批条件并提交有关材料的,当场办理审批;对优化准入服务的行政审批事项,要针对市场主体关心的难点痛点问题,精简审批材料,公示审批事项和程序,要压缩审批时限、明确受理条件和办理标准,要减少审批环节、科学设计流程,要下放审批权限、增强审批透明度和可预期性,提高登记审批效率。
具体管理措施制定后,由省级有关部门负责向社会公开并于2018年11月8日前报省市场监管局,省市场监管局汇总后统一于2018年11月10日前报送国家市场监管总局备案。
(牵头单位:省市场监管局、法制办,责任单位:省级有关部门,各设区市人民政府、平潭综合实验区管委会)
(二)统筹推进“多证合一”改革
对于“证照分离”改革后属于审批改为备案的事项,逐步纳入我省“多证合一”改革的整合事项。通过“多证合一”改革整合到营业执照上,并通过信息共享给相关行业主管部门,实现行业主管部门对该事项的信息采集、记载公示和管理备查。
(牵头单位:省市场监管局、发改委,责任单位:省级有关部门,各设区市人民政府、平潭综合实验区管委会)
(三)建立目录动态维护机制
建立省级行政审批部门涉及市场主体准入备案事项目录和后置审批目录的动态维护机制。省级有关部门应明确目录中的审批事项表述、审批部门及层级、经营范围表述等内容,及时报送省市场监管局汇总,经省“证照分离”改革联席会议研究同意后,由省市场监管局向社会公布。
(牵头单位:省市场监管局、法制办,责任单位:省级有关部门,各设区市人民政府、平潭综合实验区管委会)
(四)深化经营范围登记改革
推行经营范围标准化表述,省级有关部门应主动对接省市场监管局,提供市场主体登记后置审批事项对应的经营范围表述,建立经营范围标准化表述与市场主体登记后置审批事项、后置审批部门的一一对应关系。市场主体办理登记时,若新增的经营范围属于市场主体登记后置审批事项的,市场监管部门按照上述对应关系,通过国家企业信用信息公示系统(部门协同监管平台——福建)(以下简称部门协同监管平台)将市场主体登记信息推送给对应省级审批部门;对经营项目的审批部门不明确或不涉及行政审批的,市场监管部门应将市场主体登记注册信息及时在国家企业信用信息公示系统(福建)发布。
(牵头单位:省市场监管局、发改委,责任单位:省级有关部门,各设区市人民政府、平潭综合实验区管委会)
(五)构建跨部门信息共享平台
进一步完善省级数据共享交换平台、国家企业信用信息公示系统(福建)和部门协同监管平台,探索实现市场主体基础信息、相关信用信息、违法违规信息归集共享。加快完善政府部门涉企信息资源归集目录和福建省法人库。省发改委(省数字办)、省市场监管局牵头负责省级有关部门信息对接工作,确保市场主体基础信息、相关信用信息、违法违规信息及时归集共享。省级有关部门负责部署和督促本系统各级监管部门完成在部门协同监管平台的账号建立、职能认领和数据接收,并指导各级监管部门按照职责做好后续监管工作。各级行政审批部门、行业主管部门在办理完相关市场主体准入备案或后置审批手续后,应当将备案事项和后置审批事项信息通过“信用福建”网站和国家企业信用信息公示系统(福建)记于对应市场主体名下,并向社会公示。
(牵头单位:省发改委、市场监管局,责任单位:省级有关部门,各设区市人民政府、平潭综合实验区管委会)
(六)加强事中事后监管
健全完善国家企业信用信息公示系统(福建)功能,强化运用和管理,深入落实“证照分离”改革涉及企业信息归集公示和共享工作,加快建立以信息归集共享为基础、以信息公示为手段、以信用监管为核心的新型监管制度。各行业主管部门要切实贯彻“谁审批、谁监管,谁主管、谁监管”原则,切实承担事中事后监管责任,针对改革事项分类制定完善监管办法,明确监管标准、监管方式、监管措施和监管要求,加强公正监管,避免出现监管真空。全面推进“双随机、一公开”监管,构建全省统一的“双随机”抽查工作机制和制度规范,逐步实现跨部门“双随机”联合抽查常态化,适时开展“证照分离”改革涉及企业的联合抽查,推进抽查检查信息统一归集和全面公开。建立完善惩罚性赔偿、“履职照单免责、失职照单问责”等制度,探索建立监管履职标准,使基层监管部门在“双随机”抽查时权责明确、放心履职。健全跨区域、跨层级、跨部门协同监管机制,进一步推进联合执法。强化企业的信用监管,推动建立统一“黑名单”制度;全面推进企业信用修复工作试点,加快建立企业信用修复机制。创新监管方式,探索对新技术、新产业、新模式、新产品、新业态采取包容审慎的监管方式。推动形成“证照分离”改革涉及的市场主体自治、行业自律、行政监管和社会监督“四位一体”的社会共治格局。
(牵头单位:省市场监管局、法制办,责任单位:省级有关部门,各设区市人民政府、平潭综合实验区管委会)
四、保障措施
(一)加强组织实施
由省市场监管局牵头建立福建省“证照分离”改革联席会议制度,负责我省“证照分离”改革工作的推进和相关协调、指导、培训等工作。省发改委牵头负责信息化建设工作。各实施单位要认真研究梳理“证照分离”改革事项涉及的地方性法规、政府规章和行政规范性文件,按照法定程序积极推进相关地方性法规、政府规章和规范性文件的立改废释工作,并注意做好与法律、行政法规或部门规章修改情况的衔接工作。各级人民政府要层层压实责任,积极稳妥实施“证照分离”改革。各级、各相关部门要切实担负起责任,主动作为,扎实推进改革。
(二)做好宣传培训
各级、各相关部门要运用广播、电视、报刊、网站等多种形式,采取通俗易懂的宣传方式,做好改革政策宣传解读工作,扩大各项改革政策的知晓度,营造有利于改革的良好氛围。要加强培训,提升工作人员业务素质和服务意识,确保改革顺利推进。
(三)狠抓工作落实
各级人民政府和省级有关部门要加强对“证照分离”改革工作的督促指导,全面抓好改革任务落实,健全激励约束机制和容错纠错机制,充分调动推进改革的积极性和主动性,鼓励和支持创新开展工作。对落实到位、大胆创新、积极作为的典型要通报表扬、给予激励;对遇到的困难和问题要加强指导、帮助解决;对敷衍塞责、延误改革、工作不力、刁难企业的要严肃问责。
附件:福建省第一批全省推开“证照分离”改革的具体事项表

































扫一扫手机阅读




