
福建省人民政府关于取消、下放和调整
一批省级行政许可事项的通知
闽政文〔2018〕55号
各市、县(区)人民政府,平潭综合实验区管委会,省人民政府各部门、各直属机构,各大企业,各高等院校:
经研究,省政府决定再取消、下放和调整一批省级行政许可事项,其中取消2项、下放5项(含委托)、调整28项。
各级各有关部门要抓紧做好取消、下放(含委托)和调整的省级行政许可事项的落实和衔接工作。凡属于取消和下放(含委托)的行政许可事项,各有关部门要建立健全减权放权监管责任清单,加强事中事后监管;对下放(含委托)和调整的行政许可事项,省直有关部门要主动加强与各地的沟通联系,制定配套措施,加强指导培训,确保下放或委托事项落实到位。各市、县(区)人民政府和平潭综合实验区管委会要积极做好承接工作,确保接得住、管得好,更加便民惠企,让基层、企业和广大群众有更多的改革获得感。
附件:1.取消的省级行政许可事项目录(共2项)
2.下放(含委托)的省级行政许可事项目录(共5项)
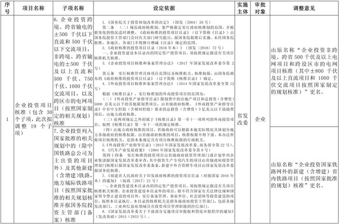
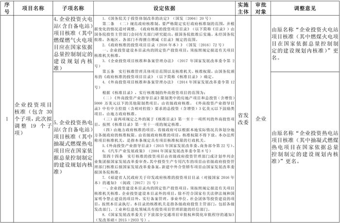
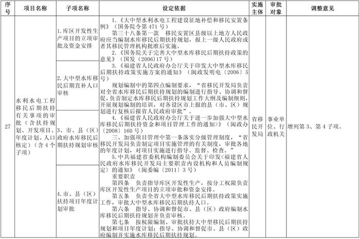
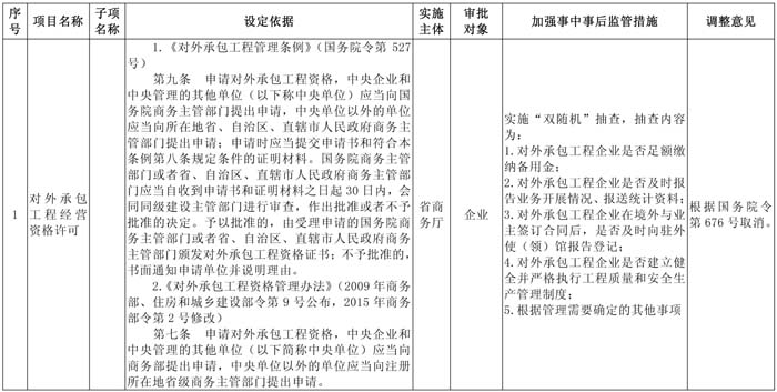
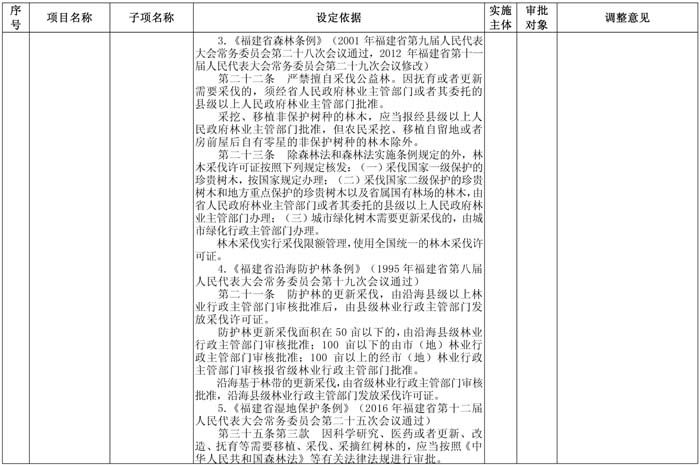
3.调整的省级行政许可事项目录(共28项)
福建省人民政府
2018年1月22日
附件1
取消的省级行政许可事项目录(共2项)


附件2
下放(含委托)的省级行政许可事项目录(共5项)




附件3
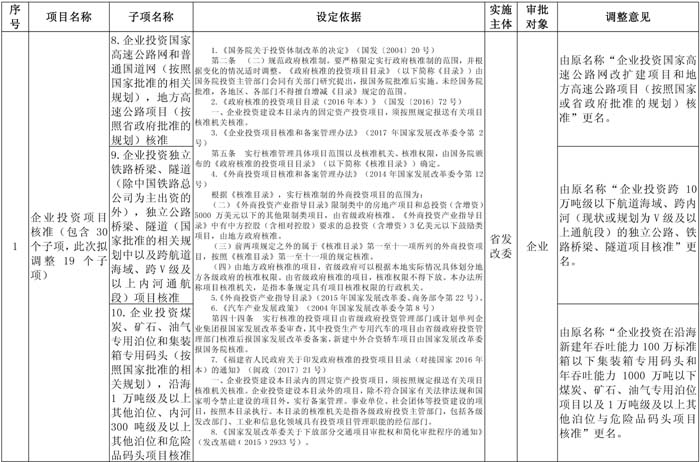
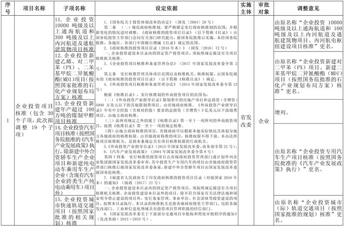
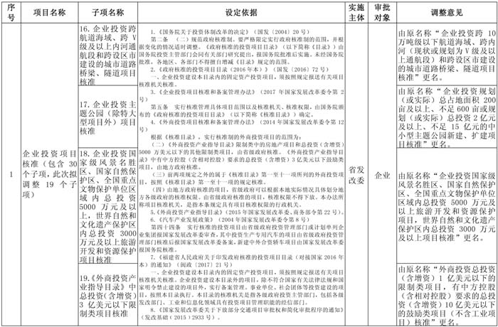
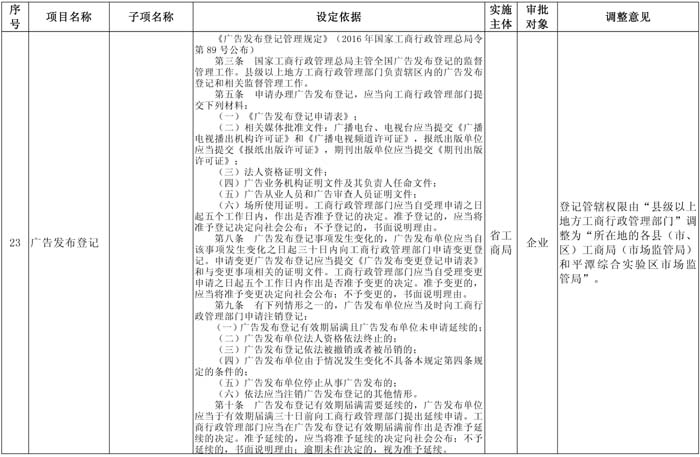
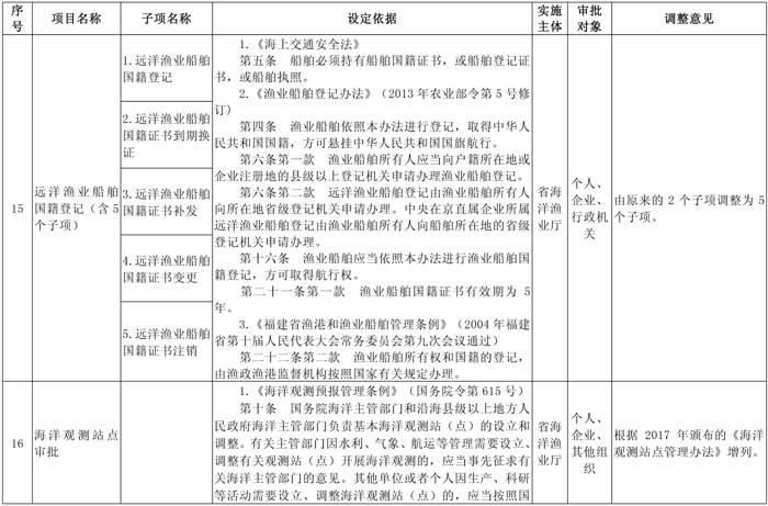
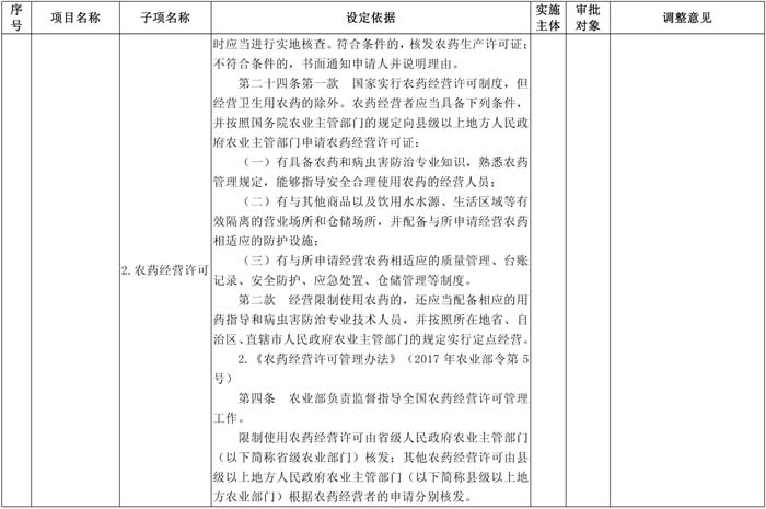
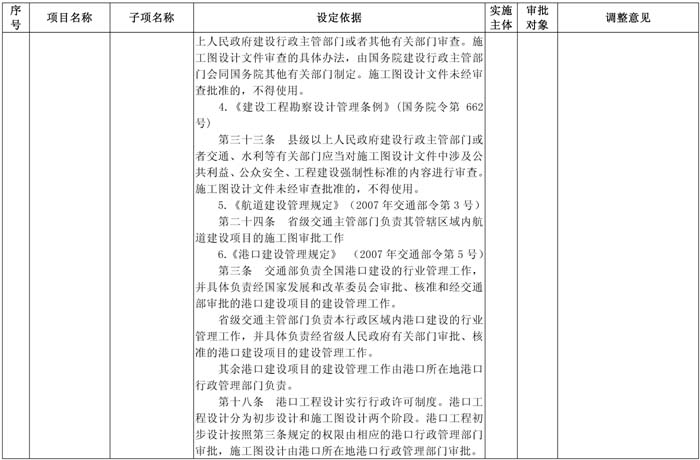
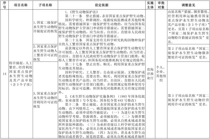
调整的省级行政许可事项目录(共28项)

































扫一扫手机阅读




