
福建省人民政府关于
2016年福建省标准贡献奖的通报
闽政文〔2017〕31号
各市、县(区)人民政府,平潭综合实验区管委会,省人民政府各部门、各直属机构,各大企业,各高等院校:
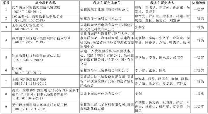
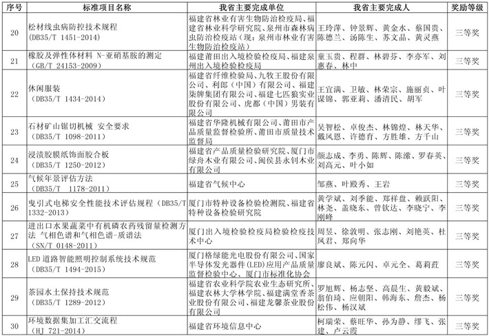
根据福建省标准贡献奖评审程序,经省标准贡献奖励委员会评审,省政府同意授予《汽车热反射镀膜夹层前风窗玻璃》(QC/T 985-2014)等30项标准“2016年福建省标准贡献奖”称号,其中一等奖5项、二等奖9项、三等奖16项(具体名单见附件)。
希望获奖的单位和个人进一步强化标准和标准化意识,不断提高标准化工作创新能力,努力研制质量技术水平更高的标准。各级各有关部门要继续深入推进标准化战略实施,有效激发企业标准化热情,充分发挥标准在抢占市场制高点、提升产业发展水平方面的重要技术支撑和引领作用,助力供给侧结构性改革,为“再上新台阶、建设新福建”作出新的更大贡献。
附件:2016年福建省标准贡献奖奖励项目名单
福建省人民政府
2017年1月17日
附件
2016年福建省标准贡献奖项目名单



扫一扫手机阅读
信息来源:福建省人民政府
|




