
福建省人民政府关于印发加快推进
“互联网+政务服务”工作方案的通知
闽政〔2016〕66号
各市、县(区)人民政府,平潭综合实验区管委会,省人民政府各部门、各直属机构:
经研究,现将《福建省人民政府关于加快推进“互联网+政务服务”工作方案》印发给你们,请认真组织实施。
福建省人民政府
2016年12月25日
福建省人民政府关于
加快推进“互联网+政务服务”工作方案
根据《国务院关于加快推进“互联网+政务服务”工作的指导意见》(国发〔2016〕55号),为加快构建线上线下一体化的“互联网+政务服务”体系,特制定本工作方案。
一、工作目标
2017年底前,建成覆盖省、市、县(区)、乡镇(街道),线上线下一体化的网上政务服务平台,促进政务全流程电子化,提高行政办事服务效率,政务服务标准化、网络化水平得到显著提升。
2020年底前,互联网成为提供政务服务的重要方式,政务服务协同化、主动化、精细化、智慧化水平大幅提升,实现共享服务平台、共享服务信息、共享服务成果,企业和群众办事更加方便、快捷、高效。
二、工作任务
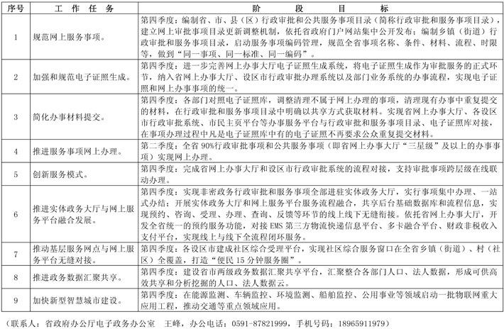
(一)规范网上服务事项。2017年底前,编制省、市、县(区)行政审批和公共服务事项目录(简称行政审批和服务事项目录),建立网上审批事项目录更新调整机制,依托省政府门户网站集中公开发布;编制乡镇(街道)行政审批和服务事项目录,启动服务事项编码管理,规范全省事项名称、条件、材料、流程、时限等,做到“同一事项、同一标准、同一编码”。
责任单位:省审改办,省直有关部门,省经济信息中心,各设区市人民政府、平潭综合实验区管委会
(二)加强和规范电子证照生成。2017年底前,进一步完善网上办事大厅电子证照生成系统,将电子证照生成作为审批服务的正式环节,纳入省网上办事大厅、设区市行政审批办理系统以及部门业务系统的办事流程,实现电子证照和网上办事事项的统一。加快全省电子档案建设工作,并逐渐取代纸质档案。
责任单位:省数字办,省直有关部门,省经济信息中心,各设区市人民政府、平潭综合实验区管委会
(三)简化办事材料提交。2017年底前,各部门对照电子证照库,调整清理不属于网上办理的事项,清理现有办事中重复提交的材料,在行政审批和服务事项目录中明确以共享方式获取材料。2017年底前,实现省网上办事大厅、各设区市行政审批系统、市民主页平台等办事服务平台与行政审批和服务事项目录、电子证照库对接,在事项办理过程中凡是电子证照库中有的电子证照不再要求公众重复提交材料。2018年底前,实现政务数据“一码管理”,分别以身份证号和社会信用代码为索引,关联各部门涉及个人和法人的业务数据,调整升级各部门现有业务系统,支持以“一码”查询和记录业务数据。
责任单位:省直有关部门,省经济信息中心,各设区市人民政府、平潭综合实验区管委会
(四)推进服务事项网上办理。2017年6月底前,全省90%行政审批事项和公共服务事项(即省网上办事大厅“三星级”及以上的办事事项)实现网上办理。2018年底前,针对各事项逐项调整原有纸质材料受理反馈制度,不得拒绝经电子签名以电子形式提交的申报材料,实现30%的行政审批和服务事项全程网办(即省网上办事大厅“四星级”及以上的办事事项)。2020年底前,实现60%行政审批和服务事项全程网办;在行政审批和服务事项目录中明确事项受理和结果反馈方式。
责任单位:省直有关部门,省经济信息中心,各设区市人民政府、平潭综合实验区管委会
(五)创新服务模式。2017年底前,完成省网上办事大厅和设区市行政审批系统的流程对接,支持审批事项跨层级在线联动办理。2018年底前,打通各级部门办公系统间的数据和流程连接,支持跨地区、跨部门、跨层级在线联动办公、公文会签、任务督办等。2018年底前,在教育、卫生、社保、养老、住房等领域利用大数据分析群众行为习惯和办事需求,探索主动性、个性化服务。2020年底前,大多数行政审批和服务事项实行主动服务,主动服务成为政务服务的主要提供方式。鼓励省直部门依托现有的审批办理平台构建集证后监管、政务指导一体化、智能化的信息服务平台,努力实现‘不跑腿,好办事’的目标。
责任单位:省直有关部门,省经济信息中心,各设区市人民政府、平潭综合实验区管委会
(六)全面公开服务信息。2018年底前,在政府门户网站和实体政务大厅,集中全面公开与政务行政审批和服务事项相关的法律法规、政策文件、通知公告、办事指南、审查细则、常见问题、监督举报方式和网上可办理程度,以及行政审批涉及的中介服务事项清单、机构名录等信息,并实行公开信息的统一管理、动态调整,确保线上线下信息内容准确一致。
责任单位:省政府办公厅,省审改办,省直有关部门,省经济信息中心,各设区市人民政府、平潭综合实验区管委会
(七)规范网上政务服务平台。2018年底前,依托省政府门户网站和省网上办事大厅,构建一体化的网上政务服务平台,实现省政府门户网站与网上办事大厅前端融合、平台对接和应用兼容,省政府门户网站提供统一的前端展现。2018年底前,整合全省各类政务网上服务资源,推动工商、公安等本级部门自建办事服务平台的接入,按各类政务不同需求,分别分发推送相关共享信息,网上政务服务平台综合提供政务信息公开、新闻资讯、政策发布、网上办事、市民主页等网上政务一站式服务,并同步开发基于移动终端的全省政务服务APP;在车辆管理、交通出行、出入境、人社、医疗、生活缴费、税务、公积金、司法、户政、治安等高频便民服务领域,开展业务系统与网上政务服务平台的深度对接,优化服务流程,实现政务服务和便民服务的“一网通办”。2018年底前,整合各职能部门现有咨询投诉平台,建立政府统一的电话呼叫中心,由12345政务综合服务热线统一对外服务,实现便民咨询投诉一号通,并同步开发基于移动终端的全省12345便民服务平台APP。
责任单位:省政府办公厅,省审改办、数字办,省经济信息中心,省直有关部门,各设区市人民政府、平潭综合实验区管委会
(八)推进实体政务大厅与网上服务平台融合发展。2017年底前,实现非密政务行政审批和服务事项全部进驻实体政务大厅,实行事项集中办理、一站式办结;开展实体政务大厅和网上服务平台服务流程融合,共享后台基础数据库和流程信息,实现预约、咨询、受理、办理、查询、反馈等环节的线上线下无缝衔接。依托省网上办事大厅,开发全省统一的预约服务功能,对接EMS第三方物流快递信息平台、多卡融合平台、财政非税收入支付平台,实现线上与线下全流程闭环服务。
责任单位:省直有关部门,省经济信息中心,各设区市人民政府、平潭综合实验区管委会
(九)推动基层服务网点与网上服务平台无缝对接。2017年底前,各设区市建成社区综合受理平台,实现社区综合服务窗口在全省乡镇(街道)、村(社区)全覆盖,打造“便民15分钟服务圈”。2018年底前,围绕劳动就业、社会保险、社会救助、扶贫脱贫等领域,在乡镇(街道)、村(社区)一级开展上门办理、免费代办等贴近服务。
责任单位:各设区市人民政府、平潭综合实验区管委会,省直有关部门
(十)推进政务数据汇聚共享。2017年底前,建设省市两级政务数据汇聚共享平台,汇聚整合各部门人口、法人数据,形成可供高效共享和分析挖掘的人口、法人数据云。2020年底前,实现车辆、船舶、项目、环境等各类管理服务对象数据汇聚,为各类政务服务和管理应用提供统一的数据环境支撑;依法有序开放网上政务服务资源和数据资源,鼓励公众、企业、高校和科研院所开发利用。
责任单位:省数字办,省直有关部门,各设区市人民政府、平潭综合实验区管委会
(十一)加快新型智慧城市建设。2017年,在能源监测、车辆监控、环境监测、船舶监控、公用事业等领域启动一批物联网重大应用工程,推动交通等重点领域应用,到2019年底,基本建成一批服务工业、农业、服务业重点领域的物联网应用平台。加快推进智慧城市时空信息云平台试点,汇聚城市各类数据,到2020年底初步实现基于大数据的城市智慧化管理。全面推广个性化、主动化、精准化服务,到2020年,在教育文化、医疗卫生、社会保障等领域,初步实现民生服务智慧化应用。推广国家新型智慧城市试点示范经验,力争到2020年建成一批先进水平的新型智慧城市。
责任单位:省发改委、数字办、住建厅、经信委,省直有关部门,各设区市人民政府、平潭综合实验区管委会
(十二)建立健全制度标准规范。2018年底前,省直部门组织清理由本部门负责实施的不适应“互联网+政务服务”的地方性法规、政府规章和部门管理制度,并按《立法法》等有关规定程序进行修订,支持网上政务服务;完善省网上办事大厅运行管理办法,进一步规范平台的运行和管理;制定福建省“互联网+政务服务”技术规范,促进全省“互联网+政务服务”高水平建设。
责任单位:省审改办,省数字办,省直有关部门,省法制办,省经济信息中心,各设区市人民政府、平潭综合实验区管委会
(十三)完善基础设施。2018年底前,建成全省统一的电子政务认证服务平台,以公民身份证号码、企业数字证书和企业社会信用代码为身份标识,为全省实体政务大厅、社区窗口和网上政务服务提供用户身份实名认证和服务权限控制管理,并建立政务服务对象全生命周期管理机制,规范政务服务用户注册、信息变更和注销流程。2019年底前,基本建成全省无线城市,在城市广场、医院、景区等人群聚集区和重点公共场所,提供无线网络全覆盖。
责任单位:省数字办、公安厅、工商局、通信管理局,省直有关部门,省经济信息中心,各设区市人民政府、平潭综合实验区管委会
(十四)加强网络和信息安全保护。加大对商业秘密、个人隐私等重要数据的保护力度,提升信息安全支撑保障水平和风险防控能力。继续完善网络与信息安全应急处置平台,开展全省网络安全事件统一监测、通报、响应和处置;扩大政务外网云安全监测平台的监测范围,完成省级、市级和部门政务云平台统一安全监测,扩展和升级云平台脆弱性检测系统和安全监控系统,完善我省政务云安全保障体系;在电子证照、统一身份认证、网上支付、政务数据汇聚共享等重要信息系统部署网络安全监控终端。同步建立健全保密审查制度,严禁“互联网+政务服务”系统存储、处理、传输国家秘密。
责任单位:省公安厅、安全厅、省国家保密局,省直有关部门,各设区市人民政府、平潭综合实验区管委会
三、工作保障
(一)建立工作推进机制。建立由省政府分管副省长为召集人,省政府各工作部门、省审改办、经济信息中心参加的省推进“互联网+政务服务”工作联席会议。具体工作由省政府办公厅牵头负责,省发改委(省数字办)、审改办、经济信息中心参加。
(二)加强组织领导。省政府办公厅会同省数字办负责牵头统筹推进、监督考核全省“互联网+政务服务”工作,省审改办负责推动实施与“互联网+政务服务”有关的行政审批服务制度改革,省数字办负责“互联网+政务服务”相关信息平台规划建设。省直有关部门要明确具体分管领导负责推动本部门工作,各设区市、平潭综合实验区要建立相应协调推进机制和监督考核机制,加强省市协同,形成全省同步推进的工作格局。各设区市人民政府、平潭综合实验区管委会和省直有关部门要根据本方案,抓紧制定本地区、本部门的工作方案,2017年2月底前报省政府办公厅备案。
(三)加强考核监督。省推进“互联网+政务服务”工作联席会议会同省效能办将“互联网+政务服务”纳入政府绩效考核体系,加大考核权重,列入重点督察事项,加强日常督促检查,定期通报各部门工作进展和成效。要畅通线上线下群众投诉举报渠道,接收群众反映办事过程中遇到的不作为、乱作为、慢作为现象,加强跟踪纠正存在问题,并及时反馈处理结果。
(四)加强推广应用。各级各部门要加强“互联网+政务服务”业务培训,提高经办人员业务素质、服务水平和信息平台操作能力。通过新闻媒体、新媒体等各种形式,加强“互联网+政务服务”的宣传,积极引导公众和企业通过互联网办理行政审批和服务事项。
附件:2017年“互联网+政务服务”工作任务进度表
附件
2017年“互联网+政务服务”工作任务进度表

扫一扫手机阅读




